This report has been updated. Click here to view latest edition.
If you have previously purchased the archived report below then please use the download links on the right to download the files.

| 1. | EXECUTIVE SUMMARY |
| 1.1. | Key takeaways |
| 1.2. | Conventional image sensors: Market overview |
| 1.3. | Motivation for short-wave infra-red (SWIR) imaging |
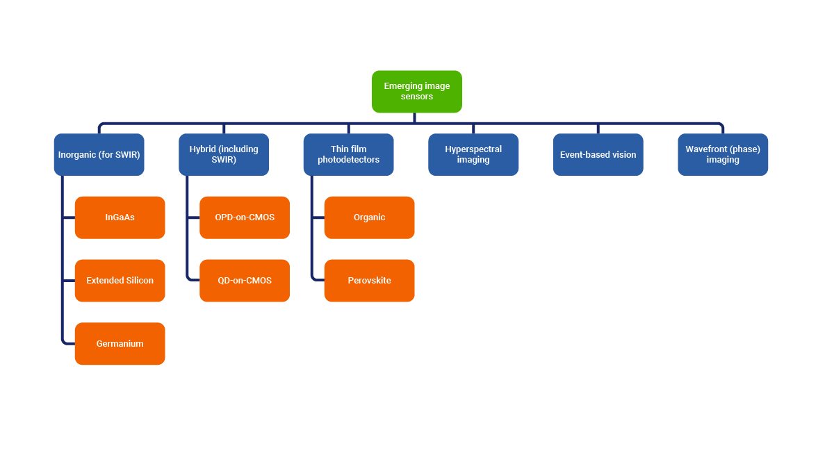
| 1.4. | SWIR imaging: Incumbent and emerging technology options |
| 1.5. | Opportunities for SWIR image sensors |
| 1.6. | SWIR sensors: Application overview |
| 1.7. | OPD-on-CMOS hybrid image sensors |
| 1.8. | Quantum dots as optical sensor materials |
| 1.9. | Prospects for QD/OPD-on-CMOS detectors |
| 1.10. | Challenges for QD-Si technology for SWIR imaging |
| 1.11. | Overview of thin film organic and perovskite photodetectors |
| 1.12. | Applications of organic photodetectors. |
| 1.13. | Introduction to hyperspectral imaging |
| 1.14. | Overview of hyperspectral imaging |
| 1.15. | What is event-based vision? |
| 1.16. | Promising applications for event-based vision |
| 1.17. | Overview of event-based vision |
| 1.18. | Overview of wavefront imaging |
| 1.19. | Overview of flexible and direct x-ray image sensors |
| 1.20. | 10-year market forecast for emerging image sensor technologies |
| 1.21. | 10-year market forecast for emerging image sensor technologies (by volume) |
| 1.22. | 10-year market forecast for emerging image sensor technologies (by volume, data table) |
| 1.23. | 10-year market forecast for emerging image sensor technologies (by revenue) |
| 1.24. | 10-year market forecast for emerging image sensor technologies (by revenue, data table) |
| 2. | INTRODUCTION |
| 2.1. | What is a sensor? |
| 2.2. | Sensor value chain example: Digital camera |
| 2.3. | Photodetector working principles |
| 2.4. | Quantifying photodetector and image sensor performance |
| 2.5. | Extracting as much information as possible from light |
| 2.6. | Autonomous vehicles will need machine vision |
| 2.7. | Trends in autonomous vehicle adoption |
| 2.8. | What are the levels of automation in cars? |
| 2.9. | Global autonomous car market |
| 2.10. | How many camera needed in different automotive autonomy levels |
| 2.11. | Growing drone uses provides extensive market for emerging image sensors |
| 2.12. | Emerging image sensors required for drones |
| 3. | MARKET FORECASTS |
| 3.1. | Market forecast methodology |
| 3.2. | Parametrizing forecast curves |
| 3.3. | Determining total addressable markets (TAMs) |
| 3.4. | Determining revenues |
| 3.5. | 10-year short-wave infra-red (SWIR) image sensors market forecast: by volume |
| 3.6. | 10-year hybrid OPD-on-CMOS image sensors market forecast: by volume |
| 3.7. | 10-year hybrid OPD-on-CMOS image sensors market forecast: by revenue |
| 3.8. | 10-year hybrid QD-on-CMOS image sensors market forecast: by volume |
| 3.9. | 10-year hybrid QD-on-CMOS image sensors market forecast: by revenue |
| 3.10. | 10-year thin film organic and perovskite photodetectors (OPDs and PPDs) market forecast: by volume |
| 3.11. | 10-year thin film organic and perovskite photodetectors (OPDs and PPDs) market forecast: by revenue |
| 3.12. | 10-year hyperspectral imaging market forecast: by volume |
| 3.13. | 10-year hyperspectral imaging market forecast: by revenue |
| 3.14. | 10-year event-based vision market forecast: by volume |
| 3.15. | 10-year event-based vision market forecast: by revenue |
| 3.16. | 10-year wavefront imaging market forecast: by volume |
| 3.17. | 10-year wavefront imaging market forecast: by revenue |
| 3.18. | 10-year flexible x-ray image sensors market forecast: by volume |
| 4. | BRIEF OVERVIEW OF ESTABLISHED VISIBLE IMAGE SENSORS (CCD AND CMOS) |
| 4.1. | Conventional image sensors: Market overview |
| 4.2. | Key components in a CMOS image sensor (CIS) |
| 4.3. | Sensor architectures: Front and backside illumination |
| 4.4. | Process flow for back-side-illuminated CMOS image sensors |
| 4.5. | Comparing CMOS and CCD image sensors |
| 4.6. | Benefits of global rather than rolling shutters |
| 5. | SHORT-WAVE INFRA-RED (SWIR) IMAGE SENSORS |
| 5.1. | Motivation for short-wave infra-red (SWIR) imaging |
| 5.2. | SWIR imaging reduces light scattering |
| 5.3. | SWIR: Incumbent and emerging technology options |
| 5.4. | Applications for SWIR imaging |
| 5.4.1. | Applications for SWIR imaging |
| 5.4.2. | Identifying water content with SWIR imaging |
| 5.4.3. | SWIR for autonomous mobility |
| 5.4.4. | SWIR imaging enables better hazard detection |
| 5.4.5. | SWIR enables imaging through silicon wafers |
| 5.4.6. | Imaging temperature with SWIR light |
| 5.4.7. | Visualization of foreign materials during industrial inspection |
| 5.4.8. | Spectroscopic chemical sensors |
| 5.4.9. | SWIR image sensing for industrial process optimization |
| 5.4.10. | MULTIPLE (EU Project): Focus areas, targets and participants |
| 5.4.11. | SWIR spectroscopy: Wearable applications |
| 5.4.12. | SWIR spectroscopy: Determining water and body temperature via wearable technology |
| 5.4.13. | SWIR spectroscopy: Alcohol detection |
| 5.4.14. | SWIR image sensors for hyperspectral imaging |
| 5.4.15. | SWIR sensors: Application overview |
| 5.4.16. | SWIR application requirements |
| 5.5. | InGaAs sensors - existing technology for SWIR imaging |
| 5.5.1. | Existing long wavelength detection: InGaAs |
| 5.5.2. | The challenge of high resolution, low cost IR sensors |
| 5.5.3. | InGaAs sensor design: Solder bumps limit resolution |
| 5.5.4. | Sony improve InGaAs sensor resolution and spectral range |
| 5.6. | Emerging inorganic SWIR technologies and players |
| 5.6.1. | Trieye: Innovative silicon based SWIR sensors |
| 5.6.2. | OmniVision: Making silicon CMOS sensitive to NIR (II) |
| 5.6.3. | SWOT analysis: SWIR image sensors (non-hybrid, non-InGaAs) |
| 5.6.4. | Supplier overview: Emerging SWIR image sensors |
| 5.6.5. | Company profiles: SWIR imaging (excluding hybrid approaches) |
| 6. | HYBRID OPD-ON-CMOS IMAGE SENSORS (INCLUDING FOR SWIR) |
| 6.1. | OPD-on-CMOS hybrid image sensors |
| 6.2. | Hybrid organic/CMOS sensor |
| 6.3. | Hybrid organic/CMOS sensor for broadcast cameras |
| 6.4. | Comparing hybrid organic/CMOS sensor with backside illumination CMOS sensor |
| 6.5. | Progress in CMOS global shutter using silicon technology only |
| 6.6. | Fraunhofer FEP: SWIR OPD-on-CMOS sensors (I) |
| 6.7. | Fraunhofer FEP: SWIR OPD-on-CMOS sensors (II) |
| 6.8. | Academic research: Twisted bilayer graphene sensitive to longer wavelength IR light |
| 6.9. | Technology readiness level of OPD-on-CMOS detectors by application |
| 6.10. | SWOT analysis of OPD-on-CMOS image sensors |
| 6.11. | Supplier overview: OPD-on-CMOS hybrid image sensors |
| 6.12. | Company profiles: OPD-on-CMOS |
| 7. | HYBRID QD-ON-CMOS IMAGE SENSORS |
| 7.1. | Quantum dots as optical sensor materials |
| 7.2. | Lead sulphide as quantum dots |
| 7.3. | Quantum dots: Choice of the material system |
| 7.4. | Applications and challenges for quantum dots in image sensors |
| 7.5. | QD layer advantage in image sensor (I): Increasing sensor sensitivity and gain |
| 7.6. | QD-Si hybrid image sensors(II): Reducing thickness |
| 7.7. | Detectivity benchmarking (I) |
| 7.8. | Detectivity benchmarking (II) |
| 7.9. | Hybrid QD-on-CMOS with global shutter for SWIR imaging. |
| 7.10. | QD-Si hybrid image sensors: Enabling high resolution global shutter |
| 7.11. | QD-Si hybrid image sensors(IV): Low power and high sensitivity to structured light detection for machine vision? |
| 7.12. | How is the QD layer applied? |
| 7.13. | Advantage of solution processing: ease of integration with ROIC CMOS? |
| 7.14. | QD optical layer: Approaches to increase conductivity of QD films |
| 7.15. | Quantum dots: Covering the range from visible to near infrared |
| 7.16. | SWIR sensitivity of PbS QDs, Si, polymers, InGaAs, HgCdTe, etc... |
| 7.17. | Hybrid QD-on-CMOS image sensors: Processing |
| 7.17.1. | Value chain and production steps for QD-on-CMOS |
| 7.17.2. | Advantage of solution processing: Ease of integration with CMOS ROICs? |
| 7.17.3. | Quantum dot films: Processing challenges |
| 7.17.4. | QD-on-CMOS with graphene interlayer |
| 7.17.5. | Challenges for QD-Si technology for SWIR imaging |
| 7.17.6. | QD-on-CMOS sensors: Ongoing technical challenges |
| 7.17.7. | Technology readiness level of QD-on-CMOS detectors by application |
| 7.18. | Hybrid QD-on-CMOS image sensors: Key players |
| 7.18.1. | SWIR Vision Systems: Hybrid quantum dots for SWIR imaging |
| 7.18.2. | SWIR Vision Sensors: First commercial QD-CMOS cameras |
| 7.18.3. | IMEC: QD-on-CMOS integration examples (I) |
| 7.18.4. | IMEC: QD-on-CMOS integration examples (II) |
| 7.18.5. | RTI International: QD-on-CMOS integration examples |
| 7.18.6. | QD-on-CMOS integration examples (ICFO continued) |
| 7.18.7. | Emberion: QD-graphene SWIR sensor |
| 7.18.8. | Emberion: QD-Graphene-Si broadrange SWIR sensor |
| 7.18.9. | Emberion: VIS-SWIR camera with 400 to 2000 nm spectral range |
| 7.18.10. | Qurv Technologies: Graphene/quantum dot image sensor company spun off from ICFO |
| 7.18.11. | Academic research: QD-on-CMOS from Hanyang University (South Korea) |
| 7.18.12. | Academic research: Colloidal quantum dots enable mid-IR sensing |
| 7.18.13. | Academic research: Plasmonic nanocubes make a cheap SWIR camera |
| 7.19. | Summary: QD-on-CMOS image sensors |
| 7.19.1. | Summary: QD/OPD-on-CMOS detectors |
| 7.19.2. | SWOT analysis of QD-on-CMOS image sensors |
| 7.19.3. | Supplier overview: QD-on-CMOS hybrid image sensors |
| 7.19.4. | Company profiles: Hybrid QD-on-CMOS image sensors |
| 8. | THIN FILM PHOTODETECTORS (ORGANIC AND PEROVSKITE) |
| 8.1. | Introduction to thin film photodetectors (organic and perovskite) |
| 8.2. | Organic photodetectors (OPDs) |
| 8.3. | Thin film photodetectors: Advantages and disadvantages |
| 8.4. | Reducing dark current to increase dynamic range |
| 8.5. | Tailoring the detection wavelength to specific applications |
| 8.6. | Extending OPDs to the NIR region: Use of cavities |
| 8.7. | Technical challenges for manufacturing thin film photodetectors from solution |
| 8.8. | Materials for thin film photodetectors |
| 8.9. | Thin film organic and perovskite photodiodes (OPDs and PPDs): Applications and key players |
| 8.9.1. | Applications of organic photodetectors |
| 8.9.2. | OPDs for biometric security |
| 8.9.3. | Spray-coated organic photodiodes for medical imaging |
| 8.9.4. | ISORG: 'Fingerprint on display' with OPDs |
| 8.9.5. | ISORG: Flexible OPD applications using TFT active matrix |
| 8.9.6. | ISORG: First OPD production line |
| 8.9.7. | Cambridge display technology: Pulse oximetry sensing with OPDs |
| 8.9.8. | Holst Center: Perovskite based image sensors |
| 8.9.9. | Commercial challenges for large-area OPD adoption |
| 8.9.10. | Technical requirements for thin film photodetector applications |
| 8.9.11. | Thin film OPD and PPD application requirements |
| 8.9.12. | Application assessment for thin film OPDs and PPDs |
| 8.9.13. | Technology readiness level of organic and perovskite photodetectors by applications |
| 8.10. | Organic and perovskite thin film photodetectors (OPDs and PPDs): Summary |
| 8.10.1. | Summary: Thin film organic and perovskite photodetectors |
| 8.10.2. | SWOT analysis of large area OPD image sensors |
| 8.10.3. | Supplier overview: Thin film photodetectors |
| 8.10.4. | Company profiles: Organic photodiodes (OPDs) |
| 9. | HYPERSPECTRAL IMAGING |
| 9.1. | Introduction to hyperspectral imaging |
| 9.2. | Multiple methods to acquire a hyperspectral data-cube |
| 9.3. | Contrasting device architectures for hyperspectral data acquisition (II) |
| 9.4. | Line-scan (pushbroom) cameras ideal for conveyor belts and satellite images |
| 9.5. | Comparison between 'push-broom' and older hyperspectral imaging methods |
| 9.6. | Line-scan hyperspectral camera design |
| 9.7. | Snapshot hyperspectral imaging |
| 9.8. | Illumination for hyperspectral imaging |
| 9.9. | Pansharpening for multi/hyper-spectral image enhancement |
| 9.10. | Hyperspectral imaging as a development of multispectral imaging |
| 9.11. | Trade-offs between hyperspectral and multi spectral imaging |
| 9.12. | Towards broadband hyperspectral imaging |
| 9.13. | Hyperspectral imaging: Applications |
| 9.13.1. | Hyperspectral imaging and precision agriculture |
| 9.13.2. | Hyperspectral imaging from UAVs (drones) |
| 9.13.3. | Agricultural drones ecosystem develops |
| 9.13.4. | Satellite imaging with hyperspectral cameras |
| 9.13.5. | Historic drone investment creates demand for hyperspectral imaging |
| 9.13.6. | In-line inspection with hyperspectral imaging |
| 9.13.7. | Object identification with in-line hyperspectral imaging |
| 9.13.8. | Sorting objects for recycling with hyperspectral imaging |
| 9.13.9. | Food inspection with hyperspectral imaging |
| 9.13.10. | Hyperspectral imaging for skin diagnostics |
| 9.13.11. | Hyperspectral imaging application requirements |
| 9.14. | Hyperspectral imaging: Key players |
| 9.14.1. | Comparing hyperspectral camera manufacturers |
| 9.14.2. | Specim: Market leaders in line-scan imaging |
| 9.14.3. | Headwall Photonics |
| 9.14.4. | Cubert: Specialists in snapshot spectral imaging |
| 9.14.5. | Hyperspectral imaging wavelength ranges |
| 9.14.6. | Hyperspectral wavelength range vs spectral resolution |
| 9.14.7. | Hyperspectral camera parameter table |
| 9.14.8. | Companies analysing and applying hyperspectral imaging |
| 9.14.9. | Condi Food: Food quality monitoring with hyperspectral imaging |
| 9.14.10. | Orbital Sidekick: Hyperspectral imaging from satellites |
| 9.14.11. | Gamaya: Hyperspectral imaging for agricultural analysis |
| 9.15. | Summary: Hyperspectral imaging |
| 9.15.1. | Summary: Hyperspectral imaging |
| 9.15.2. | SWOT analysis: Hyperspectral imaging |
| 9.15.3. | Supplier overview: Hyperspectral imaging |
| 9.15.4. | Company profiles: Hyperspectral imaging |
| 10. | EVENT-BASED VISION (ALSO KNOWN AS DYNAMIC VISION SENSING) |
| 10.1. | What is event-based sensing? |
| 10.2. | General event-based sensing: Pros and cons |
| 10.3. | What is event-based vision? (I) |
| 10.4. | What is event-based vision? (III) |
| 10.5. | What does event-based vision data look like? |
| 10.6. | Event-based vision: Pros and cons |
| 10.7. | Event-based vision sensors enable increased dynamic range |
| 10.8. | Cost of event-based vision sensors |
| 10.9. | Importance of software for event-based vision |
| 10.10. | Applications for event-based vision |
| 10.10.1. | Promising applications for event-based vision |
| 10.10.2. | Event-based vision for autonomous vehicles |
| 10.10.3. | Event-based vision for unmanned aerial vehicle (UAV) collision avoidance |
| 10.10.4. | Occupant tracking (fall detection) in smart buildings |
| 10.10.5. | Event-based vision for augmented/virtual reality |
| 10.10.6. | Event-based vision for optical alignment / beam profiling |
| 10.10.7. | Event-based vision application requirements |
| 10.10.8. | Technology readiness level of event-based vision by application |
| 10.11. | Event-based vision: Key players |
| 10.11.1. | Event-based vision: Company landscape |
| 10.11.2. | IniVation: Aiming for organic growth |
| 10.11.3. | Prophesee: Well-funded and targeting autonomous mobility |
| 10.11.4. | CelePixel: Focussing on hardware |
| 10.11.5. | Insightness: Vertically integrated model targeting UAV collision avoidance |
| 10.12. | Summary: Event-based vision |
| 10.12.1. | Summary: Event-based vision |
| 10.12.2. | SWOT analysis: Event-based vision |
| 10.12.3. | Supplier overview: Event-based vision |
| 10.12.4. | Company profiles: Event-based vision |
| 11. | WAVEFRONT IMAGING (ALSO KNOW AS PHASE-BASED IMAGING) |
| 11.1. | Motivation for wavefront imaging |
| 11.2. | Conventional Shack-Hartman wavefront sensors |
| 11.3. | Phasics: Innovators in wavefront imaging |
| 11.4. | Wooptix: Light-field and wavefront imaging |
| 11.5. | Summary: Wavefront imaging |
| 11.6. | SWOT analysis: Wavefront imaging |
| 11.7. | Supplier overview: Wavefront imaging sensors |
| 11.8. | Company profiles: Wavefront imaging |
| 12. | FLEXIBLE AND DIRECT X-RAY IMAGE SENSORS |
| 12.1. | Conventional x-ray sensing |
| 12.2. | Flexible image sensors based on amorphous-Si |
| 12.3. | Spray-coated organic photodiodes for medical imaging |
| 12.4. | Direct x-ray sensing with organic semiconductors |
| 12.5. | Holst Center develop perovskite-based x-ray sensors (I) |
| 12.6. | Holst Center develop perovskite-based x-ray sensors (II) |
| 12.7. | Technology readiness level of flexible and direct x-ray sensors |
| 12.8. | Summary: Flexible and direct x-ray image sensors |
| 12.9. | SWOT analysis: Flexible and direct x-ray image sensors |
| 12.10. | Supplier overview: Flexible x-ray image sensors |
| 12.11. | Company profiles: Flexible and direct x-ray image sensors |
| Slides | 307 |
|---|---|
| Forecasts to | 2031 |