This report has been updated. Click here to view latest edition.

If you have previously purchased the archived report below then please use the download links on the right to download the files.

Printed and Flexible Sensors 2022-2032: Technologies, Players, Markets

Market for printed sensors including biosensors, organic photodetectors, skin patch and medical electrodes, force and piezoresistive sensors, piezoelectric, temperature, capacitive touch sensors, stretchable strain sensors

Show All Description Contents, Table & Figures List FAQs Pricing Related Content
IDTechEx's report 'Printed and Flexible Sensors 2022-2032' assesses the technologies and market landscape across nine distinct printed sensor technologies. The report draws on detailed profiles of over 50 companies, the majority based on interviews, to evaluate each of these printed sensor categories in considerable detail, evaluating the different technologies and the challenges to adoption. We develop 10-year market forecasts for each technology and application sector, resulting in 33 individual forecast segments that are delineated by both revenue and printed sensor area.
 
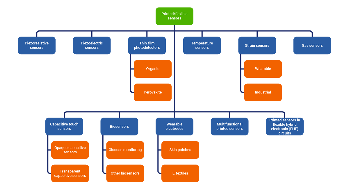
The report covers the technologies below:
  • Piezoresistive sensors
  • Piezoelectric sensors
  • Printed photodetectors
  • Temperature sensors
  • Strain sensors
  • Capacitive touch sensors
  • Gas sensors
  • Biological sensors
  • Flexible wearable electrodes
 
It also provides case studies of multi-parameter sensors which utilize the ability of multiple solution processed functionalities to either be printed in parallel or laminated. Printed sensors of course need a readout mechanism along with antennas and a power supply, so we include the integration of printed sensors within the emerging manufacturing methodology of flexible hybrid electronics (FHE).
 
Print & Flex Sensors report tree
 
Printed/flexible sensor technologies explored in the report
Growth in emerging applications
Printed sensors span a diverse range of technologies and applications, ranging from image sensors to wearable electrodes. Each sensor category seeks to offers a distinct value proposition over the incumbent technology, with distinct technological and commercial challenges on route to widespread adoption.
 
Figure 1: Printed/flexible sensors have multiple applications, including for continuous health monitoring and smart buildings.
Despite this diversity, there are multiple factors that are driving the adoption of many types of printed/flexible sensors. Most important is the increasing adoption of 'IoT' and 'Industry 4.0' since they will require extensive networks of often wirelessly connected low-cost and unobtrusive sensors. Additionally, the thin-film form factor and conformality of printed/flexible sensors enable them to be incorporated within smaller devices, thus providing increased freedom for designers to differentiate their products and potentially new use cases.
 
Thin film photodetectors
Large area image sensors based on printed organic photodiodes (OPDs) are an innovative technology, representing a complete change from the conventional CMOS-based image detection. Its key value propositions are the ability to make sensors that span large areas much more cheaply than incumbent approaches, and the thin-film flexible form factor. Detection of light over a large area, rather than at a single small detector, is highly desirable for acquiring biometric data and, if flexible, for imaging through the skin. The challenge is that light is easily focused and that conventional image sensors are both cheap and well established. For a comprehensive assessment of a wide range of emerging image sensor technologies please see the IDTechEx report Emerging Image Sensor Technologies 2021-2031: Applications and Markets.
 
Piezoresistive sensors
Printed piezoresistive force sensors are a longstanding application, widely used today in car occupancy sensors, musical instruments, industrial equipment, and some medical devices. While these markets are somewhat commoditized, the sector is innovating to access new, differentiated, higher value applications.
 
One example is 3D touch panels that can measure applied force as a function position, thus enabling the recognition of complex HMI gestures than the incumbent capacitive touch panels. Suppliers are continuing to target phones, computer gaming and automotive interiors.
 
The challenge for differentiating piezoresistive sensors is that many applications do not require sophisticated functionality such as 3D touch or proximity sensing. The relatively low technology complexity can also mean that barriers to entry and the value capture are low. This is convincing some to go higher up in the value chain, offering more integrated solutions that incorporate haptics, for example.
 
 
Piezoelectric sensors
Piezoelectric sensors generate a voltage in response to an applied force, rather than changing their resistance. While, like piezoresistive sensors, they can be used for force sensing, they are more expensive to manufacture and less straightforward to integrate. As such, manufacturers are primarily targeting applications that utilize their unique capabilities, specifically their sensitivity to high frequency vibrations.
 
The commercial difficulty for printed piezoelectric sensors is that their capabilities lie midway between two simple established technologies: Affordable piezoresistive pressure sensors, and sensitive, rigid ceramic piezoelectric sensors. However, there are some relatively niche application areas to which thin film piezoelectric sensors are well suited, such as structural health and industrial condition monitoring.
 
Capacitive touch sensors
Capacitive touch sensors are well-established and widely used for transparent touch sensors such as smartphones and tablets. However, there is still extensive scope for innovation within capacitive touch in terms of the transparent conductive materials used, the ability to sense touch over large area displays, and alternative applications for capacitive sensing such as leak detection and interactive surfaces.
 
Indium tin oxide (ITO) is the dominant transparent conductive film, but has multiple shortcomings including limited flexibility, a limited conductivity vs transparency ratio, and exposure to the indium price and supply chain. Emerging solution processable alternatives include silver nanowires, carbon nanotubes and printed metal mesh. Despite challenges matching ITO's lack of haze and inertia of an established but technically inferior approach, alternative materials are finally finding market in flexible or 3D shaped objects, in large-area multi-touch capacitive touch screens, and even nowadays sometimes in lower cost touch screens. Another significant innovation within the capacitive touch sensor market is current-mode sensor readout, which both reduces the conductivity requirements of the transparent conductive film and dramatically increased sensitivity.
 
Capacitive strain sensors
Various partially or fully printed stretchable strain sensors have been developed and commercialized over the years. Basic technology demonstration has proved relatively easy, but not every supplier has succeeded in transitioning to large-volume capability with at lower costs.
 
The main challenge has been that flexible strain sensors are generally not replacing an existing product, meaning that completely new markets need to be developed. To address this challenge and to capture more value, many suppliers offer vertically integrated 'solutions'. One example is 'smart gloves' that track the movement of the hands and fingers in real time with more accuracy than cameras - they can even be combined with haptic feedback for training purposes. After years of development opportunities in industrial displacement sensing, in wearable electronics, and in continuous patient monitoring are now emerging.
 
Temperature sensors
Printing can also be used to create temperature sensors, using either a composite ink with silicon nanoparticles or carbon nanotubes. Given that temperature measurement requires good thermal contact, sensors based on conformal substrates might seem to offer a clear value proposition.
 
Their main challenge is the low cost, light weight, and ubiquity of very mature solutions such as thermistors and resistive temperature detectors. As such, printed temperature sensors have the clearest value proposition applications that require spatial resolution using conformal array, such as monitoring wounds or skin complaints. Monitoring batteries in electric vehicles is another highly promising application that is receiving increased interest, with the light weight and ease of integration with pouch cells the main attractions.
 
Gas and humidity sensors
Gas and humidity sensors can also be printed, although at present most are made from ceramics rather than organic material. Some of these ceramics are printed as a 'thick film' with very high curing temperatures, rendering them incompatible with flexible substrates. Emerging approaches are based around functionalized carbon nanotubes and other organic semiconductors. Multiple sensors with slightly different properties can be combined to form an 'electronic nose', with their composite output exhibiting a different 'fingerprint' for each analyte.
 
Gas sensors are already used in many industrial contexts and are likely to be increasingly adopted as concern about air pollution grows. Unlike some sectors, there is substantial scope for differentiation by sensitivity and analyte, leading to a fragmented market. Another promising long-term application in which printed gas sensors offer unique capability is directly printing onto food packaging to measure food degradation. However, this will likely require the development of flexible hybrid electronics to make such capability cost-effective via continuous manufacturing, along with the development of enabling technologies such as flexible ICs.
 
Biosensors
The largest category of printed sensors by revenue and volume is printed biosensors, dominated by glucose test strips. The annual demand is in the billions. However, use is gradually declining due to the growing adoption of patient-friendly continuous glucose monitoring, a trend that will continue to grow. In parallel, there have been significant price pressures and commoditization as regulators have sought to suppress the test prices and in doing so eroded the margins. Despite all this, this remains the largest volume and revenue business in the printed and flexible sensor landscape. Importantly, printed biosensors are not constrained to glucose sensing and an array of other sensors are emerging.
 
Wearable electrodes
Today, most medial electrodes comprise a metal snap fastening with an electrolytic gel, but these can only be used for short periods. For continuous monitoring, printed electrodes are gradually being adopted into skin patches, since they last longer, can be integrated into a product together with conductive interconnects (also printed) and are flexible. Wearable electrodes are also well suited to fitness context and have been integrated into e-textiles to monitor heart rate in a comfortable way. Both medical and fitness applications of printed wearable electrodes are likely to increase as the software for continuous monitoring develops thus creating greater demand, although the durability in e-textiles remains a concern for consumers. Skin patches and e-textiles are discussed more comprehensively in the IDTechEx reports: Emerging Image Sensor Technologies 2021-2020, Electronic skin patches: 2021-2031, E-textiles and Smart Clothing 2021-2031 and Flexible hybrid electronics 2020-2030.
 
Overview
IDTechEx has been researching the emerging printed electronics market for well over a decade, launching our first printed and flexible sensor report back in 2012. Since then, we have stayed close to the technical and market developments, interviewing key players worldwide, attending numerous conferences, delivering multiple consulting projects, and running classes and workshops on the topic. The depth and breadth of our insight is truly unrivalled, demonstrated by the detailed profiles of over 50 companies included within this report.
 
This report discusses each of these printed sensor categories in considerable detail, evaluating the different technologies and the challenges to adoption. We also develop 10-year market forecasts for each technology and application sector, delineated by both revenue and printed sensor area. Other related reports include Emerging Image Sensor Technologies 2021-2020, Electronic skin patches: 2021-2031, E-textiles and Smart Clothing 2021-2031 and Flexible hybrid electronics 2020-2030.
Report Metrics Details
Forecast Period 10 years, 2022-2032
Forecast Units Sensor area (m2) and revenue (USD)
Segments Covered Each of the technologies covered is further split further by application where relevant. TBC forecast lines in total.
Analyst access from IDTechEx
All report purchases include up to 30 minutes telephone time with an expert analyst who will help you link key findings in the report to the business issues you're addressing. This needs to be used within three months of purchasing the report.
Further information
If you have any questions about this report, please do not hesitate to contact our report team at research@IDTechEx.com or call one of our sales managers:

AMERICAS (USA): +1 617 577 7890
ASIA (Japan and Korea): +81 3 3216 7209
EUROPE (UK) +44 1223 812300
1.EXECUTIVE SUMMARY
1.1.An introduction to printed and flexible sensors
1.2.Key markets for printed/flexible sensors
1.3.Industry 4.0 requires printed sensors
1.4.Growth opportunities for printed sensors in environmental and agricultural monitoring
1.5.Shift to continuous healthcare monitoring creates opportunities for printed/flexible sensors
1.6.Meeting application requirements: Incumbent technologies vs printed/flexible sensors
1.7.Overall SWOT analysis of printed sensors overall
1.8.Porters' five forces analysis for overall printed sensor market
1.9.Key takeaways - for printed/flexible sensors overall
1.10.Key takeaways - specific printed/flexible sensor types
1.11.Reviewing the previous printed/flexible sensor report (2020-2030)
1.12.Growth areas for printed piezoresistive sensors
1.13.Opportunities for printed temperature sensors
1.14.Overview of thin film photodetectors
1.15.Opportunities for printed gas sensors
1.16.Opportunities for capacitive strain sensors.
1.17.Glucose test strips: A large but declining market
1.18.Printed wearable electrode sensors: Opportunities in healthcare and fitness monitoring.
1.19.Multifunctional printed/flexible sensors are a promising approach.
1.20.Printed sensor applications require flexible hybrid electronics (FHE circuits)
1.21.SWOT analysis for each printed sensor category
2.MARKET FORECASTS
2.1.Market forecast methodology
2.2.Difficulties of forecasting discontinuous technology adoption
2.3.10-year overall printed / flexible sensor forecast by sensor type (revenue, in USD millions)
2.4.10-year overall printed / flexible sensor forecast by sensor type excluding biosensors (revenue, in USD millions)
2.5.10-year piezoresistive sensor forecast by application (volume, in m2)
2.6.10-year printed piezoresistive sensor forecast by application (revenue, in USD millions)
2.7.10-year printed hybrid (capacitive/piezoresistive) sensor forecast by application (revenue, in USD millions)
2.8.10-year printed piezoelectric sensor forecast by application (volume, in m2)
2.9.10-year printed piezoelectric sensor forecast by application (revenue, in USD millions)
2.10.10-year printed photodetector forecast by application (volume, in m2)
2.11.10-year printed photodetector forecast by application (revenue, in USD millions)
2.12.10-year printed temperature sensor forecast by application (volume, in m2)
2.13.10-year printed temperature sensor forecast by application (revenue, USD millions)
2.14.10-year printed strain sensor forecast by application (volume, in m2)
2.15.10-year printed strain sensor forecast by application (revenue, USD millions)
2.16.10-year printed gas sensors forecasts by technology (volume, in m2)
2.17.10-year printed gas sensor forecasts by technology (revenue, in USD millions)
2.18.10-year printed humidity sensor forecasts (volume, in m2)
2.19.10-year printed humidity forecasts (revenue, in USD millions)
2.20.10-year printed biosensors forecast by technology (volume, in m2)
2.21.10-year printed biosensors forecast by technology (revenue, in USD millions)
2.22.10-year printed wearable electrodes forecast by application (volume, in m2)
2.23.10-year printed wearable electrodes forecast by application (revenue, in USD millions)
3.INTRODUCTION
3.1.1.What is a sensor?
3.1.2.Sensor value chain example: Digital camera
3.1.3.What defines a 'printed' sensor?
3.1.4.Printed vs conventional electronics
3.1.5.Key markets for printed/flexible sensors
3.1.6.Industry 4.0 requires printed sensors
3.1.7.Opportunities for printed sensors: Facilitating computational data analysis
3.1.8.Opportunities for printed sensors: Human machine interfaces (HMI)
3.1.9.Human machine interface (HMI) technologies
3.1.10.Shift to continuous healthcare monitoring creates
3.1.11.Opportunities for printed sensors: Healthcare
3.1.12.Growth opportunities for printed sensors in environmental and agricultural monitoring
3.1.13.Printed sensor manufacturing
3.1.14.A brief overview of screen, slot-die, gravure and flexographic printing
3.1.15.A brief overview of digital printing methods
3.1.16.Towards roll to roll (R2R) printing
3.1.17.Advantages of roll-to-roll (R2R) manufacturing
3.1.18.What proportion is printed?
3.1.19.Printed sensor categories
3.2.Impact of COVID-19 on the printed sensor market
3.2.1.COVID-19 and printed sensors for smartphones
3.2.2.COVID-19 and medical applications of printed sensors
3.2.3.COVID-19, the automotive sector and printed sensors
3.2.4.COVID-19, wearable technology and printed sensors
3.2.5.COVID-19, IoT and printed sensors
3.2.6.Impact of COVID-19 on the printed sensor market: Conclusions
4.PRINTED PIEZORESISTIVE SENSORS
4.1.1.Printed piezoresistive sensors: An introduction
4.1.2.Piezoresistive vs capacitive touch sensors
4.2.Printed piezoresistive sensors: Technology
4.2.1.What is piezoresistance?
4.2.2.Percolation dependent resistance
4.2.3.Quantum tunnelling composite
4.2.4.Printed piezoresistive sensors: Anatomy
4.2.5.Pressure sensing architectures
4.2.6.Thru mode sensors
4.2.7.Shunt mode sensors
4.2.8.Force vs resistance characteristics
4.2.9.Importance of actuator area
4.2.10.Force sensitive inks
4.2.11.Complete material portfolio approach for FSRs
4.2.12.Shunt-mode FSR sensors by the roll
4.2.13.R2R vs S2S manufacturing for piezoresistive sensors
4.2.14.Example FSR circuits
4.2.15.Effect of circuit design on sensor output
4.2.16.Matrix pressure sensor architecture
4.2.17.Printed foldable force sensing solution (Peratech)
4.2.18.3D multi-touch pressure sensors (Tangio)
4.2.19.Hybrid FSR/capacitive sensors
4.2.20.Hybrid FSR/capacitive sensors (Tangio)
4.2.21.Curved sensors with consistent zero (Tacterion)
4.2.22.Future technological development of piezoresistive sensors
4.2.23.InnovationLab: Mass production of printed sensors
4.3.Printed piezoresistive sensors: Applications
4.3.1.Applications of piezoresistive sensors
4.3.2.Medical applications of printed FSRs (Tekscan)
4.3.3.More medical applications of printed FSR sensors (Tekscan)
4.3.4.Force sensor examples: Vista Medical
4.3.5.Dental occlusion monitoring with printed pressure sensors (Innovation Lab)
4.3.6.Large-area pressure sensors for smart flooring and gait analysis.
4.3.7.Textile-based applications of printed FSR
4.3.8.Pressure sensitive fabric (Vista Medical)
4.3.9.Piezoresistive e-textiles for medical applications (Sensing Tex)
4.3.10.Flexible pressure-sensitive gloves (Tekscan)
4.3.11.Consumer electronic applications of printed FSR
4.3.12.Piezoresistive sensors in smartphones
4.3.13.A portable MIDI controller - The Morph (Sensel)
4.3.14.Automotive occupancy and seat belt alarm sensors
4.3.15.Other automotive applications for printed piezoresistive sensors
4.3.16.ForcIOT: Integrated stretchable pressure sensors
4.3.17.InnovationLab: Spatially resolved flexible pressure sensor
4.3.18.Smart carpet to enforce social distancing (due to coronavirus)
4.3.19.Printed piezoresistive sensor application assessment
4.4.Printed piezoresistive sensors: Summary
4.4.1.Summary: Printed piezoresistive sensor applications
4.4.2.Business models for printed piezoresistive sensors
4.4.3.SWOT analysis of piezoresistive sensors
4.4.4.Readiness level snapshot of printed piezoresistive sensors
4.4.5.Force sensitive resistor sensor supplier overview
4.4.6.Company profiles: Piezoresistive sensors
5.PRINTED PIEZOELECTRIC SENSORS
5.1.Printed piezoelectric sensors: Technology
5.1.1.Piezoelectricity: An introduction
5.1.2.Piezoelectric polymers
5.1.3.PVDF-based polymer options for sensing and haptic actuators
5.1.4.Low temperature piezoelectric inks (Meggitt)
5.1.5.Piezoelectric polymers
5.1.6.Printed piezoelectric sensor
5.1.7.Printed piezoelectric sensors: prototypes
5.1.8.Pyzoflex
5.2.Printed piezoelectric sensors: Applications
5.2.1.Applications for printed piezoelectric sensors
5.2.2.Piezoelectric actuators in loudspeaker/microphones
5.2.3.PiezoPaint for industrial condition monitoring (Meggit)
5.2.4.Combining energy harvesting and sensing
5.2.5.VTT/Tampere University: Elastronics
5.2.6.Attribute importance for piezoelectric sensor applications
5.3.Printed piezoelectric sensors: Summary
5.3.1.Summary: Piezoelectric sensors
5.3.2.SWOT analysis of piezoelectric sensors
5.3.3.Readiness level snapshot of printed piezoelectric sensors
5.3.4.Piezoelectric sensor supplier overview
5.3.5.Company profiles: Piezoelectric sensors
6.PRINTED PHOTODETECTORS
6.1.1.Introduction to thin film photodetectors
6.1.2.Comparison of photodetector technologies
6.2.Printed photodetectors: Technology
6.2.1.Photodetector working principles
6.2.2.Quantifying photodetector and image sensor performance
6.2.3.Organic photodetectors (OPDs)
6.2.4.Thin film photodetectors: Advantages and disadvantages
6.2.5.Reducing dark current to increase dynamic range
6.2.6.Tailoring the detection wavelength to specific applications
6.2.7.Extending OPDs to the NIR region: Use of cavities
6.2.8.First OPD production line
6.2.9.Technical challenges for manufacturing thin film photodetectors from solution
6.2.10.Materials for thin film photodetectors
6.2.11.Flexible image sensors based on amorphous Si
6.3.Printed photodetectors: Applications
6.3.1.OPDs for biometric security
6.3.2.Spray-coated organic photodiodes for medical imaging
6.3.3.'Fingerprint on display' with OPDs (ISORG)
6.3.4.Flexible OPD applications using TFT active matrix (ISORG)
6.3.5.Pulse oximetry sensing with OPD (Cambridge Display Technology)
6.3.6.Perovskite based image sensors (Holst Center)
6.3.7.Academic research: Wearable skin patches with photodetectors
6.3.8.Technical requirements for thin film photodetector applications
6.3.9.Thin-film OPD and PPD application requirements
6.3.10.Application assessment for thin film OPDs and PPDs.
6.3.11.Commercial challenges for large-area OPD adoption
6.4.Summary: Printed image sensors
6.4.1.Summary: Thin film organic and perovskite photodetectors
6.4.2.SWOT analysis of large area OPD image sensors
6.4.3.Readiness level snapshot of printed photodetectors
6.4.4.Supplier overview: Thin film photodetectors
6.4.5.Company profiles: Printed image sensors
7.PRINTED TEMPERATURE SENSORS
7.1.1.Introduction to printed temperature sensors
7.1.2.Types of temperature sensors
7.1.3.Comparing resistive temperature sensors and thermistors
7.2.Printed temperature sensors: Technology
7.2.1.Silicon nanoparticle ink for temperature sensing (PST Sensors) (II)
7.2.2.Printed metal RTD sensors: Brewer Science
7.2.3.Substrate challenges for printed temperature sensors
7.2.4.Temperature sensors based on printed inorganic NTC material
7.2.5.Heat and temperature sensor arrays with inkjet printing (INO - National Optics Institute, Canada)
7.2.6.Printed miniaturized platinum heater for metal-oxide gas sensors (Fraunhofer IKTS)
7.2.7.Printed temperature sensors for smart RFID sensors (CENTI)
7.2.8.Academic research: Printed temperature sensor with stabilized PEDOT:PSS
7.2.9.Time temperature indicators (TTIs)
7.2.10.Chemical TTIs
7.2.11.Chemical Time Temperature Indicators
7.2.12.Examples of Chemical Time Temperature Indicators (TTIs)
7.3.Printed temperature sensors: Applications
7.3.1.Applications for printed temperature sensors
7.3.2.Battery thermal management: Optimal temperature required
7.3.3.Temperature monitoring for electric vehicles batteries gathers pace.
7.3.4.Printed temperature sensors and heaters (IEE)
7.3.5.Integrated pressure/temperature sensors and heaters for battery cells
7.3.6.Proof-of-concept prototype of an integrated printed electronic tag
7.3.7.Novel applications for flexible temperature sensors
7.3.8.CNT temperature sensors (Brewer Science)
7.3.9.Wearable temperature monitors
7.3.10.Attribute importance for temperature sensor applications
7.4.Printed temperature sensors: Summary
7.4.1.Summary: Printed temperature sensors
7.4.2.SWOT analysis of printed temperature sensors
7.4.3.Technology readiness level snapshot of printed temperature sensors
7.4.4.Printed temperature sensor supplier overview
7.4.5.Company profiles: Printed temperature sensors
8.PRINTED STRAIN SENSORS
8.1.Printed strain sensors: Technology
8.1.1.Capacitive strain sensors
8.1.2.Use of dielectric electroactive polymers (EAPs)
8.1.3.Resistive strain sensors
8.1.4.3D printed soft electronics (Karlsruher Institute for Technology)
8.1.5.Skin-inspired electronics (Zhenan Bao - Stanford University)
8.2.Printed strain sensors: Applications
8.2.1.Strain sensor applications
8.2.2.Motion capture with capacitive strain sensor (Parker Hannifin)
8.2.3.Strain sensitive e-textiles (Stretchsense)
8.2.4.Strain sensitive e-textiles (Bando Chemical)
8.2.5.Strain sensor e-textiles (Yamaha and Kureha)
8.2.6.Industrial displacement sensors (LEAP Technology)
8.2.7.Resistive strain sensor example (BeBop Sensors)
8.2.8.Resistive strain sensor for gloves (Polymatech)
8.3.Printed strain sensors: Summary
8.3.1.Summary: Strain sensors
8.3.2.SWOT analysis of flexible strain sensors
8.3.3.Technology readiness level snapshot of capacitive strain sensors
8.3.4.Printed high-strain sensor supplier overview
8.3.5.Company profiles: Strain sensors
9.PRINTED GAS SENSORS
9.1.1.Printed gas sensors: An introduction
9.1.2.The gas sensor value chain
9.2.Printed gas sensors: Technology
9.2.1.Gas sensor industry
9.2.2.History of chemical sensors
9.2.3.Transition to miniaturised gas sensors
9.2.4.Comparison between classic and miniaturised sensors
9.2.5.Concentrations of detectable atmospheric pollutants
9.2.6.Five common detection principles for gas sensors
9.2.7.Sensitivity for main available gas sensors
9.2.8.Comparison of miniaturised sensor technologies
9.2.9.Pellistor gas sensors
9.2.10.Metal oxide semiconductors (MOS) gas sensors
9.2.11.Printing MOS sensors
9.2.12.Screen printed MOS sensors (Figaro)
9.2.13.MOS gas sensors with printed electrodes (FIS)
9.2.14.Screen printed MOS sensors (Renesas Electronics)
9.2.15.Electrochemical (EC) gas sensors
9.2.16.Printed components of electrochemical gas sensor
9.2.17.Printed traditional EC gas sensor
9.2.18.Screen printed miniaturised EC gas sensor
9.2.19.Infrared gas sensors
9.2.20.Electronic nose (e-Nose)
9.2.21.Integrating an 'electronic nose' with a flexible IC
9.2.22.Printed carbon nanotube based gas sensors
9.2.23.CNT-based electronic nose for gas fingerprinting (PARC)
9.2.24.Printed humidity sensors for smart RFID sensors (CENTI)
9.2.25.Printed humidity/moisture sensor (Brewer Science)
9.2.26.Humidity sensors based on organic electronics (Invisense)
9.2.27.Printed miniaturized platinum heater for metal-oxide gas sensors (Fraunhofer IKTS)
9.2.28.CO2 sensing via heat of adsorption
9.2.29.Academic research: Low-cost biodegradable sensors
9.2.30.Academic research: Carbon nanotubes and catalyst sense vegetable spoilage
9.3.Printed gas sensors: Applications
9.3.1.Gas sensors will find use in various IoT segments
9.3.2.Gas sensors in automotive industry
9.3.3.Printed gas sensors for air quality monitoring
9.3.4.Emerging market: Personal devices
9.3.5.Gas sensors for mobile devices
9.3.6.Mobile phones with air quality sensors
9.3.7.H2S professional gas detector watch
9.3.8.Air quality monitoring for smart cities
9.3.9.Home And Office Monitoring: A Connected Environment
9.4.Printed gas sensors: Summary
9.4.1.Summary: Gas sensors
9.4.2.Future challenges for gas sensor manufacturers
9.4.3.Technology readiness level snapshot of gas sensors
9.4.4.SWOT analysis of gas sensors
9.4.5.Supplier overview: Printed gas sensors
9.4.6.Company profiles: Gas sensors
10.PRINTED CAPACITIVE SENSORS
10.1.Printed capacitive sensors: Technology
10.1.1.Capacitive sensors: Working principle
10.1.2.Hybrid capacitive / piezoresistive sensors
10.1.3.Metallization and materials for capacitive sensing within 3D electronics
10.1.4.In-mold electronics vs film insert molding
10.1.5.In-mold electronics for automotive capacitive sensing
10.1.6.Integrated capacitive sensing (TG0)
10.1.7.Emerging current mode sensor readout: Principles
10.1.8.Benefits of current-mode capacitive sensor readout
10.1.9.Academic research: Epidermal electronics with a nanomesh pressure sensor
10.2.Printed capacitive sensors: Transparent conductive materials
10.2.1.Conductive materials for transparent capacitive sensors
10.2.2.Quantitative benchmarking of different TCF technologies
10.2.3.Sheet resistance vs thickness for transparent conductive films
10.2.4.Indium tin oxide: The incumbent transparent conductive film
10.2.5.ITO film shortcomings
10.2.6.Silver nanowires: An introduction
10.2.7.Ag haze: Demonstrating impact of NW aspect ratio
10.2.8.Prospects for Ag NW adoption
10.2.9.Metal mesh: Photolithography followed by etching
10.2.10.Direct printed metal mesh transparent conductive films: performance
10.2.11.Direct printed metal mesh transparent conductive films: major shortcomings
10.2.12.Toppan Printing's copper mesh transparent conductive films
10.2.13.Eastman Kodak: Transparent ultra low-resistivity RF antenna using printed Cu metal mesh technology
10.2.14.Introduction to Carbon Nanotubes (CNT)
10.2.15.Carbon nanotube transparent conductive films: performance
10.2.16.Carbon nanotube transparent conductive films: performance of commercial films on the market
10.2.17.Carbon nanotube transparent conductive films: Matched index
10.2.18.Combining AgNW and CNTs for a TCF material (Chasm)
10.2.19.Introduction to PEDOT:PSS
10.2.20.Performance of PEDOT:PSS has drastically improved
10.2.21.PEDOT:PSS performance improves to match ITO-on-PET
10.2.22.Polythiophene-based conductive films for flexible devices (Heraeus)
10.2.23.Technology comparison
10.3.Printed capacitive sensors: Applications
10.3.1.Rotary dial on a capacitive touch screen (Ford)
10.3.2.Use case examples of PEDOT:PSS for capacitive touch sensors
10.3.3.Emerging current-mode sensor readout enables large area touch screens
10.3.4.Foldable displays incorporating C3 Nano's AgNWs
10.4.Printed capacitive sensors: Summary
10.4.1.Summary: Capacitive touch sensors
10.4.2.Summary: Transparent conductive materials
10.4.3.Readiness level of capacitive touch sensors materials and technologies
10.4.4.SWOT analysis of capacitive touch sensors
10.4.5.SWOT analysis of transparent conductors for capacitive touch sensors
10.4.6.TCF material supplier overview
10.4.7.Capacitive touch sensor companies (excluding materials suppliers)
10.4.8.Company profiles: Capacitive sensors
11.PRINTED BIOSENSORS
11.1.1.Electrochemical biosensors present a simple sensing mechanism
11.2.Printed biosensors: Technology
11.2.1.Electrochemical biosensor mechanisms
11.2.2.Enzymes used in PoC electrochemical biosensors
11.2.3.Electrode deposition: screen printing vs sputtering
11.2.4.Anatomy of a glucose test strip
11.2.5.Challenges for printing electrochemical test strips
11.2.6.Printed pH sensors for biological fluids
11.3.Printed biosensors: Applications
11.3.1.Glucose test strip monitoring through an associated reader
11.3.2.Sensors for diabetes management roadmap
11.3.3.Summary: Printed biosensors
11.3.4.Introduction to printed biosensors for diabetes management
11.3.5.CGM begins to replace test strips (Abbott)
11.3.6.Comparing test strip costs with CGM
11.3.7.Continuous glucose monitoring (CGM) is causing glucose test strip use to decline.
11.3.8.Electrochemical sensors are a more accurate method of ketone monitoring
11.3.9.Lactic acid monitoring for athletes with printed sensors
11.3.10.Printed point of care cholesterol tests?
11.4.Printed biosensors: Summary
11.4.1.The future of electrochemical PoC biosensors
11.4.2.SWOT analysis of printed biosensors
11.4.3.Readiness level of printed biosensors
11.4.4.Supplier overview: Biosensors
11.4.5.Biosensors: Company profiles
12.PRINTED WEARABLE ELECTRODES
12.1.Printed wearable electrodes: Skin patches
12.1.1.Introduction to printed wearable electrodes and skin patches
12.1.2.The case for skin patches: Improving device form factor
12.1.3.Applications for electrodes and skin patches
12.1.4.Using electrodes to measure biopotential
12.1.5.Disposable metal snap electrodes - the current electrode technology
12.1.6.Market for metal snap Ag/AgCl electrodes
12.1.7.Skin patches with integrated electrodes - an opportunity for printed electrodes.
12.1.8.Smart patch with printed silver ink (Quad Industries)
12.1.9.QT Medical develop printed electrodes and interconnects
12.1.10.Printed electrodes and interconnects for pregnancy monitoring (Monica Healthcare)
12.1.11.Flexible and stretchable electrode (ScreenTec OY)
12.1.12.GE Research: Manufacturing of disposable wearable vital signs monitoring devices
12.1.13.Printed wireless wearable electrodes (Dupont)
12.1.14.Printable dry ECG electrodes (Henkel)
12.1.15.New printed electrode materials form Henkel
12.1.16.Comparing printed and metal snap electrode performance
12.1.17.Advantages of printed dry electrode adhesives
12.1.18.Grid printed electrodes (Nissha GSI)
12.1.19.Alternative printed electrode materials
12.1.20.Prof. John Rodgers (Northwestern University): Epidermal electronics
12.1.21.Printed wearable electrodes: E-textiles
12.2.E-Textiles: Where textiles meet electronics
12.2.1.Biometric monitoring in apparel
12.2.2.Integrating heart rate monitoring into clothing
12.2.3.Sensors used in smart clothing for biometrics
12.2.4.Companies with biometric monitoring apparel products
12.2.5.Textile electrodes
12.2.6.E-textile material use over time
12.2.7.Printed electrodes on clothing (Toyobo)
12.2.8.Monitoring racehorse health with printed electrodes (Toyobo)
12.2.9.Stretchable conductive printed electrodes (Nanoleq)
12.2.10.Sensing functionality woven into textiles (Myant)
12.3.Printed wearable electrodes: Summary
12.3.1.Summary: Flexible wearable electrodes
12.3.2.SWOT analysis of printed flexible wearable electrodes
12.3.3.Readiness level of printed wearable electrodes
12.3.4.Supplier overview: Printed electrodes for skin patches and e-textiles
12.3.5.Company profiles: Flexible wearable electrodes
13.MULTIFUNCTIONAL PRINTED SENSORS
13.1.Multifunctional printed/flexible sensors: Motivation and possible architectures
13.2.Holst Center: Flexible electronics for human-centric healthcare
13.3.Condition monitoring multimodal sensor array
13.4.PARC: Multi-sensor wireless asset tracking system
13.5.'Sensor-less' sensing of temperature and movement
14.PRINTED SENSORS IN FLEXIBLE HYBRID ELECTRONICS (FHE CIRCUITS).
14.1.Printed sensor applications require flexible hybrid electronics (FHE circuits)
14.2.Defining flexible hybrid electronics (FHE)
14.3.FHE Examples: Combing conventional components with flexible/printed electronics on flexible substrates
14.4.FHE: The best of both worlds?
14.5.What counts as FHE?
14.6.Overcoming the flexibility/functionality compromise
14.7.Integrating sensors in FHE circuits
14.8.ITN Energy: Ultra-thin self-powered sensor platform
14.9.Wine temperature sensing label
14.10.Wearable ECG sensor from VTT
14.11.An electronic nose with FHE (PlasticArm project - ARM, PragmatIC)
14.12.FHE and printed sensors for smart packaging.
14.13.SWOT analysis of printed sensors in FHE circuits
14.14.Supplier overview: Printed sensors in FHE circuits
14.15.Company profiles: Flexible hybrid electronics
 

About IDTechEx reports

What are the qualifications of the people conducting IDTechEx research?

Content produced by IDTechEx is researched and written by our technical analysts, each with a PhD or master's degree in their specialist field, and all of whom are employees. All our analysts are well-connected in their fields, intensively covering their sectors, revealing hard-to-find information you can trust.

How does IDTechEx gather data for its reports?

By directly interviewing and profiling companies across the supply chain. IDTechEx analysts interview companies by engaging directly with senior management and technology development executives across the supply chain, leading to revealing insights that may otherwise be inaccessible.
 
Further, as a global team, we travel extensively to industry events and companies to conduct in-depth, face-to-face interviews. We also engage with industry associations and follow public company filings as secondary sources. We conduct patent analysis and track regulatory changes and incentives. We consistently build on our decades-long research of emerging technologies.
 
We assess emerging technologies against existing solutions, evaluate market demand and provide data-driven forecasts based on our models. This provides a clear, unbiased outlook on the future of each technology or industry that we cover.

What is your forecast methodology?

We take into account the following information and data points where relevant to create our forecasts:
  • Historic data, based on our own databases of products, companies' sales data, information from associations, company reports and validation of our prior market figures with companies in the industry.
  • Current and announced manufacturing capacities
  • Company production targets
  • Direct input from companies as we interview them as to their growth expectations, moderated by our analysts
  • Planned or active government incentives and regulations
  • Assessment of the capabilities and price of the technology based on our benchmarking over the forecast period, versus that of competitive solutions
  • Teardown data (e.g. to assess volume of materials used)
  • From a top-down view: the total addressable market
  • Forecasts can be based on an s-curve methodology where appropriate, taking into account the above factors
  • Key assumptions and discussion of what can impact the forecast are covered in the report.

How can I be confident about the quality of work in IDTechEx reports?

Based on our technical analysts and their research methodology, for over 25 years our work has regularly received superb feedback from our global clients. Our research business has grown year-on-year.
 
Recent customer feedback includes:
"It's my first go-to platform"
- Dr. Didi Xu, Head of Foresight - Future Technologies, Freudenberg Technology Innovation
 
"Their expertise allows us to make data-driven, strategic decisions and ensures we remain aligned with the latest trends and opportunities in the market."
- Ralf Hug, Global Head of Product Management & Marketing, Marquardt

What differentiates IDTechEx reports?

Our team of in-house technical analysts immerse themselves in industries over many years, building deep expertise and engaging directly with key industry players to uncover hard-to-find insights. We appraise technologies in the landscape of competitive solutions and then assess their market demand based on voice-of-the-customer feedback, all from an impartial point of view. This approach delivers exceptional value to our customers—providing high-quality independent content while saving customers time, resources, and money.

Why should we pick IDTechEx research over AI research?

A crucial value of IDTechEx research is that it provides information, assessments and forecasts based on interviews with key people in the industry, assessed by technical experts. AI is trained only on content publicly available on the web, which may not be reliable, in depth, nor contain the latest insights based on the experience of those actively involved in a technology or industry, despite the confident prose.

How can I justify the ROI of this report?

Consider the cost of the IDTechEx report versus the time and resources required to gather the same quality of insights yourself. IDTechEx analysts have built up an extensive contact network over many years; we invest in attending key events and interviewing companies around the world; and our analysts are trained in appraising technologies and markets.
 
Each report provides an independent, expert-led technical and market appraisal, giving you access to actionable information immediately, rather than you having to spend months or years on your own market research.

Can I speak to analysts about the report content?

All report purchases include up to 30 minutes of telephone time with an expert analyst who will help you link key findings in the report to the business issues you're addressing. This needs to be used within three months of purchasing the report.

What is the difference between a report and subscription?

A subscription from IDTechEx can include more reports, access to an online information platform with continuously updated information from our analysts, and access to analysts directly.

Before purchasing, I have some questions about the report, can I speak to someone?

Please email research@idtechex.com stating your location and we will quickly respond.

About IDTechEx

Who are IDTechEx's customers?

IDTechEx has served over 35,000 customers globally. These range from large corporations to ambitious start-ups, and from Governments to research centers. Our customers use our work to make informed decisions and save time and resources.

Where is IDTechEx established?

IDTechEx was established in 1999, and is headquartered in Cambridge, UK. Since then, the company has significantly expanded and operates globally, having served customers in over 80 countries. Subsidiary companies are based in the USA, Germany and Japan.

Questions about purchasing a report

How do I pay?

In most locations reports can be purchased by credit card, or else by direct bank payment.

How and when do I receive access to IDTechEx reports?

When paying successfully by credit card, reports can be accessed immediately. For new customers, when paying by bank transfer, reports will usually be released when the payment is received. Report access will be notified by email.

How do I assign additional users to the report?

Users can be assigned in the report ordering process, or at a later time by email.

Can I speak to someone about purchasing a report?

Please email research@idtechex.com stating your location and we will quickly respond.
 
Demand for connected sensor networks will drive printed sensor market to $4.9 billion by 2032

Report Statistics

Slides 468
Forecasts to 2032
 

Customer Testimonial

quote graphic
"The resources produced by IDTechEx are a valuable tool... Their insights and analyses provide a strong foundation for making informed, evidence-based decisions. By using their expertise, we are better positioned to align our strategies with emerging opportunities."
Director of Market Strategy
Centre for Process Innovation (CPI)
 
 
 
ISBN: 9781913899721

Subscription Enquiry