This report has been updated. Click here to view latest edition.
If you have previously purchased the archived report below then please use the download links on the right to download the files.

| 1. | EXECUTIVE SUMMARY |
| 1.1. | Introduction to conductive inks |
| 1.2. | Market evolution and new opportunities |
| 1.3. | What are the key growth markets for conductive inks? |
| 1.4. | Balancing differentiation and ease of adoption (I) |
| 1.5. | Balancing differentiation and ease of adoption (II) |
| 1.6. | Capturing value from conductive ink facilitated digitization via collaboration |
| 1.7. | Reducing adoption barriers by supplying both printer and ink |
| 1.8. | Rheology and viscosity: Important considerations in determining printer compatibility |
| 1.9. | Strategies for conductive ink cost reduction |
| 1.10. | Rising material prices expected to drive alternatives to flake-based inks |
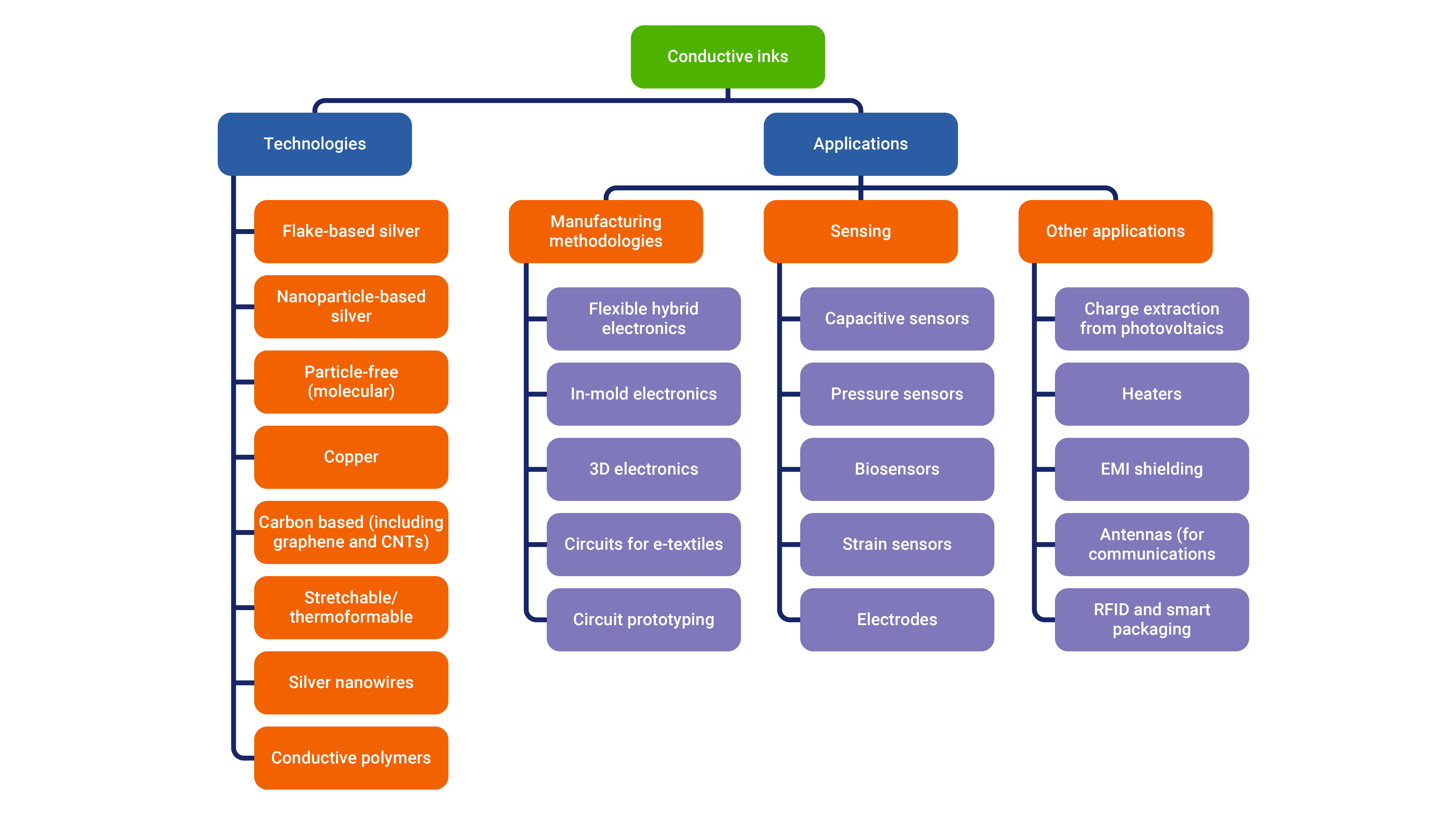
| 1.11. | Segmenting conductive ink materials |
| 1.12. | Segmentation of conductive ink technologies used in this report |
| 1.13. | Readiness level of conductive inks |
| 1.14. | Flake-based silver inks: Conclusions |
| 1.15. | Nanoparticle-based silver inks: Conclusions |
| 1.16. | Particle-free conductive inks: Conclusions |
| 1.17. | Copper inks: Conclusions |
| 1.18. | Carbon-based inks (including graphene and CNTs): Conclusions |
| 1.19. | Stretchable/thermoformable inks: Conclusions |
| 1.20. | Silver nanowires: Conclusions |
| 1.21. | Conductive polymer ink types: Conclusions |
| 1.22. | Applications for conductive inks: Overview |
| 1.23. | Technological and commercial readiness of conductive ink applications |
| 1.24. | Forecast: Overall conductive ink volume (segmented by ink type) |
| 1.25. | Forecast: Overall conductive ink revenue (segmented by ink type) |
| 2. | INTRODUCTION |
| 2.1. | Mapping conductivity vs application |
| 2.2. | Conductivity requirements by application |
| 2.3. | Challenges of comparing conductive inks |
| 2.4. | Converting conductivity to sheet resistance |
| 2.5. | Motivation for using printed electronics (and hence conductive inks) |
| 2.6. | Frequency dependent conductivity for antennas and EMI shielding |
| 2.7. | Conductive ink suppliers: Specialization vs broad portfolio |
| 2.8. | Conductive ink companies segmented by conductive material |
| 2.9. | Insights from company segmentation by conductive material |
| 2.10. | Conductive ink companies segmented by composition |
| 2.11. | Insights from company segmentation by formulation |
| 3. | MARKET FORECASTS |
| 3.1. | Market forecasting methodology |
| 3.2. | Forecasting across conductive ink applications (I) |
| 3.3. | Forecasting across conductive ink applications (II) |
| 3.4. | Information acquisition for conductive ink forecasts |
| 3.5. | Forecast: Overall conductive ink volume (segmented by ink type) |
| 3.6. | Forecast: Overall conductive ink revenue (segmented by ink type) |
| 3.7. | Forecast: Conductive inks for flexible hybrid electronics (FHE) |
| 3.8. | Forecast: Conductive inks for in-mold electronics (IME) |
| 3.9. | Forecast: Conductive inks for 3D electronics (partially additive) |
| 3.10. | Forecast: Conductive inks for 3D electronics (fully additive) |
| 3.11. | Forecast: Conductive inks e-textiles |
| 3.12. | Forecast: Conductive inks for circuit prototyping |
| 3.13. | Forecast: Conductive inks for capacitive sensors |
| 3.14. | Forecast: Conductive inks for pressure sensors |
| 3.15. | Forecast: Conductive inks for biosensors |
| 3.16. | Forecast: Conductive inks for strain sensors |
| 3.17. | Forecast: Conductive inks for wearable electrodes |
| 3.18. | Forecast: Conductive inks for photovoltaics (conventional/rigid) |
| 3.19. | Forecast: Conductive inks for photovoltaics (flexible) |
| 3.20. | Forecast: Conductive inks for printed heaters |
| 3.21. | Forecast: Conductive inks for EMI shielding |
| 3.22. | Forecast: Conductive inks for antennas (for communications) |
| 3.23. | Forecast: Conductive inks for RFID and smart packaging |
| 4. | CONDUCTIVE INK TECHNOLOGIES |
| 4.1.1. | Segmenting the conductive ink landscape |
| 4.1.2. | Segmentation of conductive ink technologies used in this report |
| 4.1.3. | Benchmarking conductive ink properties |
| 4.2. | Flake-based silver inks |
| 4.2.1. | Thinner flakes improves conductivity and durability |
| 4.2.2. | Flake-based silver ink value chain |
| 4.2.3. | High resolution functional screen printing |
| 4.2.4. | Is silver electromigration a concern? |
| 4.2.5. | Comparing properties of flake-based silver inks |
| 4.2.6. | SWOT analysis: Flake-based inks |
| 4.2.7. | Flake-based silver inks: Conclusions |
| 4.3. | Nanoparticle-based silver inks |
| 4.3.1. | Silver nanoparticle inks: Key value propositions |
| 4.3.2. | Silver nanoparticle inks: higher conductivity |
| 4.3.3. | Are you buying ink or buying conductivity? |
| 4.3.4. | Microstructural homogeneity increases conductivity |
| 4.3.5. | Additional benefits of nanoparticle inks |
| 4.3.6. | Price competitiveness of silver nanoparticles |
| 4.3.7. | Ag nanoparticle inks: Do they really cure fast and at lower temperatures? |
| 4.3.8. | Benchmarking parameters for silver nanoparticle production methods |
| 4.3.9. | Comparing silver nanoparticle production methods (I) |
| 4.3.10. | Comparing silver nanoparticle production methods (II) |
| 4.3.11. | Multiple application opportunities for nanoparticle inks |
| 4.3.12. | Overview of selected nanoparticle ink manufacturers |
| 4.3.13. | Comparing properties of nanoparticle-based silver inks |
| 4.3.14. | SWOT analysis: Nanoparticle inks |
| 4.3.15. | Nanoparticle-based silver inks: Conclusions |
| 4.4. | Particle-free inks |
| 4.4.1. | Particle-free (molecular) conductive inks: An introduction |
| 4.4.2. | Operating principle of particle-free inks |
| 4.4.3. | Conductivity close to bulk metals |
| 4.4.4. | Highly smooth surfaces for high-frequency conductivity |
| 4.4.5. | Low viscosity enables high resolution digital printing methods |
| 4.4.6. | Permeability of particle-free inks enables conductive textiles |
| 4.4.7. | Thermoformable particle-free inks for in-mold electronics |
| 4.4.8. | Application opportunities for particle free inks |
| 4.4.9. | Value propositions of particle-free inks |
| 4.4.10. | Particle-free conductive inks for different metals |
| 4.4.11. | Differentiating particle-free conductive inks with sintering requirements |
| 4.4.12. | Overview of particle free ink manufacturers |
| 4.4.13. | Comparing properties of particle-free silver inks |
| 4.4.14. | SWOT analysis: Particle-free conductive inks |
| 4.4.15. | Particle-free conductive inks: Conclusions |
| 4.5. | Copper inks |
| 4.5.1. | Copper inks: An introduction |
| 4.5.2. | Challenges in developing copper inks |
| 4.5.3. | Commercially unsuccessful strategies to avoid copper oxidation |
| 4.5.4. | Strategies to avoid copper oxidation: Reducing agent additives |
| 4.5.5. | Strategies to avoid copper oxidation: Photonic sintering |
| 4.5.6. | Growing interest in utilizing copper ink for FHE (I) |
| 4.5.7. | Growing interest in utilizing copper ink for FHE (II) |
| 4.5.8. | Recent collaborations utilizing copper inks |
| 4.5.9. | PrintCB: Two component copper ink based on micron-scale particles |
| 4.5.10. | Copprint: Commercializing nano-particle based copper |
| 4.5.11. | Overview of early-stage copper ink companies |
| 4.5.12. | Comparing properties of selected copper inks |
| 4.5.13. | SWOT analysis: Copper-based inks |
| 4.5.14. | Copper inks: Conclusions |
| 4.6. | Carbon based inks (including graphene and CNTs) |
| 4.6.1. | Carbon based inks (including graphene and CNTs): An introduction |
| 4.6.2. | Carbon-based inks: two distinct categories |
| 4.6.3. | CNTs as a transparent conductive ink |
| 4.6.4. | Material properties of transparent conductive materials |
| 4.6.5. | Overview of graphene/CNT ink companies |
| 4.6.6. | Comparing properties of selected copper inks |
| 4.6.7. | SWOT analysis: Carbon black conductive inks |
| 4.6.8. | Nano-structured carbon conductive inks: SWOT |
| 4.6.9. | Carbon-based inks (including graphene and CNTs): Conclusions |
| 4.7. | Stretchable/thermoformable inks |
| 4.7.1. | Stretchable/thermoformable inks: An introduction |
| 4.7.2. | Stretchable vs thermoformable conductive inks |
| 4.7.3. | The role of particle size in stretchable inks |
| 4.7.4. | New ink requirements: Portfolio approach |
| 4.7.5. | Stretchable and thermoformable electronics: Technology readiness |
| 4.7.6. | Innovations in stretchable conductive ink |
| 4.7.7. | Metal gel as a stretchable ink |
| 4.7.8. | Comparing properties of stretchable/thermoformable conductive inks |
| 4.7.9. | Company profiles: Stretchable/thermoformable ink |
| 4.7.10. | Stretchable/thermoformable inks: SWOT |
| 4.7.11. | Stretchable/thermoformable inks: Conclusions |
| 4.8. | Silver nanowires |
| 4.8.1. | Silver nanowires: An introduction |
| 4.8.2. | Benefits of silver nanowire TCFs |
| 4.8.3. | Drawbacks of silver nanowire TCFs |
| 4.8.4. | Value chain for silver nanowires |
| 4.8.5. | Percolation thresholds and aspect ratio |
| 4.8.6. | AgNW TCF durability and flexibility |
| 4.8.7. | Improving material properties - gluing and 'welding' |
| 4.8.8. | Improving material properties - coating and encapsulation |
| 4.8.9. | Silver nanowires gain traction in touchscreens |
| 4.8.10. | Silver nanowires for transparent heaters |
| 4.8.11. | Technology readiness level snapshot of silver nanowire technologies |
| 4.8.12. | Global distribution of silver nanowire producers |
| 4.8.13. | SWOT analysis of silver nanowire TCFs |
| 4.8.14. | Silver nanowires: Conclusions |
| 4.9. | Conductive polymers |
| 4.9.1. | Conductive polymers: An introduction |
| 4.9.2. | Polythiophene-based conductive films for flexible devices |
| 4.9.3. | Applications for conductive polymers for transparent capacitive touch and e-textiles |
| 4.9.4. | Emerging sensitive sensor readout facilitates conductive polymers for capacitive touch |
| 4.9.5. | Innovative n-type conductive polymer |
| 4.9.6. | Conductive polymer inks: SWOT |
| 4.9.7. | Conductive polymer ink types: Conclusions |
| 5. | APPLICATIONS FOR CONDUCTIVE INKS |
| 5.1.1. | Applications for conductive inks: Overview |
| 5.1.2. | Benchmarking conductive ink application requirements |
| 5.1.3. | Technological and commercial readiness of conductive ink applications |
| 5.1.4. | Applications for conductive inks: Included content |
| 5.2. | Conductive ink for circuit manufacturing |
| 5.2.1. | Conductive ink for circuit manufacturing |
| 5.3. | Flexible hybrid electronics (FHE) |
| 5.3.1. | FHE: Best of both approaches |
| 5.3.2. | What counts as FHE? |
| 5.3.3. | Flexible hybrid electronics (FHE) |
| 5.3.4. | FHE value chain: Many materials and technologies |
| 5.3.5. | Wearable skin patches - another stretchable ink application |
| 5.3.6. | Condition monitoring multimodal sensor array |
| 5.3.7. | Multi-sensor wireless asset tracking system demonstrates FHE potential |
| 5.3.8. | Conductive ink requirements for flexible hybrid electronics (FHE) |
| 5.3.9. | SWOT analysis: Flexible hybrid electronics (FHE) |
| 5.3.10. | Flexible hybrid electronics (FHE): Conclusions |
| 5.4. | In-mold electronics (IME) |
| 5.4.1. | Introduction to in-mold electronics (IME) |
| 5.4.2. | IME manufacturing process flow |
| 5.4.3. | Commercial advantages of IME |
| 5.4.4. | IME value chain overview |
| 5.4.5. | IME requires a wide range of specialist materials |
| 5.4.6. | In-mold electronics requires stretchability |
| 5.4.7. | Materials for IME: A portfolio approach |
| 5.4.8. | All materials in the stack must be compatible: Conductivity perspective |
| 5.4.9. | Silver flake-based ink dominates IME |
| 5.4.10. | In-mold electronics requires thermoformable conductive inks (I) |
| 5.4.11. | Conductive ink requirements for in-mold electronics |
| 5.4.12. | SWOT analysis: In-mold electronics |
| 5.4.13. | In-mold electronics (IME): Conclusions |
| 5.5. | 3D electronics |
| 5.5.1. | Additive electronics and the transition to three dimensions |
| 5.5.2. | Advantages of fully additively manufactured 3D electronics |
| 5.5.3. | Fully 3D printed electronics |
| 5.5.4. | Examples of fully 3D printed circuits |
| 5.5.5. | Conductive ink requirements for 3D electronics |
| 5.5.6. | SWOT analysis: 3D printed electronics |
| 5.5.7. | 3D electronics: Conclusions |
| 5.6. | E-textiles |
| 5.6.1. | E-Textiles: Where textiles meet electronics |
| 5.6.2. | E-textile industry challenges |
| 5.6.3. | Biometric monitoring in apparel |
| 5.6.4. | Sensing functionality woven into textiles |
| 5.6.5. | Commercial progress with e-textile projects |
| 5.6.6. | Conductive ink requirements for e-textiles |
| 5.6.7. | E-textiles: SWOT analysis |
| 5.6.8. | E-textiles: Conclusions |
| 5.7. | Circuit prototyping |
| 5.7.1. | PCB prototyping and 'print-then-plate' methodologies. |
| 5.7.2. | Circuit prototyping and 3D electronics landscape |
| 5.7.3. | Conductive ink requirements for circuit prototyping |
| 5.7.4. | Readiness level of additive manufacturing technologies |
| 5.7.5. | Circuit prototyping: SWOT analysis |
| 5.7.6. | Circuit prototyping: Conclusions |
| 5.8. | Sensing applications for conductive inks |
| 5.8.1. | Sensing applications for conductive inks |
| 5.8.2. | Industry 4.0 requires printed sensors |
| 5.8.3. | Printed/flexible sensors - A growing market for conductive inks |
| 5.8.4. | Key markets for printed/flexible sensors |
| 5.9. | Capacitive sensing |
| 5.9.1. | Capacitive sensors: Working principle |
| 5.9.2. | Hybrid capacitive/pressure sensors |
| 5.9.3. | Conductive materials for transparent capacitive sensors |
| 5.9.4. | Quantitative benchmarking of different transparent conductive film technologies |
| 5.9.5. | Use case examples of PEDOT:PSS for capacitive touch sensors |
| 5.9.6. | Readiness level of capacitive touch sensors materials and technologies |
| 5.9.7. | Conductive ink requirements for capacitive sensors |
| 5.9.8. | Printed capacitive sensors: SWOT analysis |
| 5.9.9. | Printed capacitive sensors: Conclusions |
| 5.10. | Pressure sensors |
| 5.10.1. | Printed piezoresistive sensors: An introduction |
| 5.10.2. | Force sensitive inks |
| 5.10.3. | Mass production of printed sensors |
| 5.10.4. | Summary: Printed pressure sensors |
| 5.10.5. | Conductive ink requirements for printed pressure sensors |
| 5.10.6. | Readiness level snapshot of printed piezoresistive sensors |
| 5.10.7. | Piezoresistive sensors: SWOT analysis |
| 5.10.8. | Piezoelectric sensors: SWOT analysis |
| 5.10.9. | Pressure sensors: Conclusions |
| 5.11. | Biosensors |
| 5.11.1. | Electrochemical biosensors present a simple sensing mechanism |
| 5.11.2. | Biosensor electrode deposition: screen printing vs sputtering |
| 5.11.3. | Challenges for printing electrochemical test strips |
| 5.11.4. | Printed pH sensors for biological fluids |
| 5.11.5. | Conductive ink requirements for printed biosensors |
| 5.11.6. | Printed biosensors: SWOT analysis |
| 5.11.7. | Readiness level of printed biosensors |
| 5.11.8. | Printed biosensors: Conclusions |
| 5.12. | Strain sensors |
| 5.12.1. | High strain stretchable sensors |
| 5.12.2. | 'Stretchable' sensors |
| 5.12.3. | Capacitive strain sensors |
| 5.12.4. | Resistive strain sensors |
| 5.12.5. | Conductive ink requirements for printed strain sensors |
| 5.12.6. | Printed strain sensors: SWOT analysis |
| 5.12.7. | Technology readiness level snapshot of capacitive strain sensors |
| 5.12.8. | Printed strain sensors: Conclusions |
| 5.13. | Wearable electrodes |
| 5.13.1. | Applications and product types |
| 5.13.2. | Key requirements of wearable electrodes |
| 5.13.3. | Material suppliers collaboration has enabled large scale trials of wearable skin patches |
| 5.13.4. | Wet vs dry electrodes |
| 5.13.5. | Wet electrodes: The incumbent technology |
| 5.13.6. | Dry electrodes: A more durable emerging solution |
| 5.13.7. | Stretchable conductive printed electrodes (Nanoleq) |
| 5.13.8. | Conductive ink requirements for wearable electrodes/electronic skin patches |
| 5.13.9. | Wearable electrodes/electronic skin patches: SWOT analysis |
| 5.13.10. | Readiness level of printed wearable electrodes |
| 5.13.11. | Wearable electrodes/electronic skin patches: Conclusions |
| 5.14. | Other applications for conductive inks |
| 5.14.1. | Other applications for conductive inks |
| 5.15. | Charge extraction from photovoltaics |
| 5.15.1. | Conductive pastes for photovoltaics: Introduction |
| 5.15.2. | Reducing silver content per wafer via ink innovations |
| 5.15.3. | Flake-based conductive inks face headwind from alternative solar cell connection technology |
| 5.15.4. | Photovoltaic market dynamics |
| 5.15.5. | Conductive ink requirements for photovoltaics |
| 5.15.6. | Charge extraction from photovoltaics: SWOT analysis |
| 5.15.7. | Charge extraction from photovoltaics: Conclusions |
| 5.16. | Printed heaters |
| 5.16.1. | Introduction to printed heaters |
| 5.16.2. | Automotive applications for printed heaters |
| 5.16.3. | Emerging building-integrated opportunities for printed (and flexible) heaters |
| 5.16.4. | Stretchable conductive inks for wearable heaters |
| 5.16.5. | Technology comparison for e-textile heating technologies |
| 5.16.6. | Heated clothing is the dominant e-textile sector |
| 5.16.7. | Conductive ink requirements for printed heaters |
| 5.16.8. | Printed heaters: SWOT analysis |
| 5.16.9. | Printed heaters: Conclusions |
| 5.17. | EMI shielding |
| 5.17.1. | What is electromagnetic interference (EMI) shielding? |
| 5.17.2. | Process flow for EMI shielding |
| 5.17.3. | Spraying EMI shielding: A cost effective solution |
| 5.17.4. | Overview of conformal shielding technologies |
| 5.17.5. | Particle size and morphology influence EMI shielding |
| 5.17.6. | Using hybrid inks improves shielding performance |
| 5.17.7. | Suppliers targeting ink-based conformal EMI shielding |
| 5.17.8. | EMI shielding with particle-free Ag inks |
| 5.17.9. | EMI shielding and heterogeneous integration |
| 5.17.10. | Conductive ink requirements for EMI shielding |
| 5.17.11. | EMI shielding: SWOT analysis |
| 5.17.12. | EMI shielding: Conclusions |
| 5.18. | Printed antennas |
| 5.18.1. | Segmenting printed antennas |
| 5.18.2. | Electronics on 3D surfaces with extruded conductive paste and inkjet printing |
| 5.18.3. | Extruded conductive paste for antennas |
| 5.18.4. | Addressable market verticals for transparent antennas |
| 5.18.5. | Automotive transparent antennas |
| 5.18.6. | Building integrated transparent antennas |
| 5.18.7. | Transparent antennas for consumer electronic devices |
| 5.18.8. | Transparent antennas for smart packaging |
| 5.18.9. | Conductive ink requirements for printed antennas |
| 5.18.10. | Printed antennas: SWOT analysis |
| 5.18.11. | Printed antennas: Conclusions |
| 5.19. | RFID and smart packaging |
| 5.19.1. | RFID and smart packaging: An introduction |
| 5.19.2. | Largest RFID markets in 2022 vs 2032 |
| 5.19.3. | RFID technologies: The big picture |
| 5.19.4. | Printed RFID antennas struggle for traction: Is copper ink a solution? |
| 5.19.5. | Smart packaging with flexible hybrid electronics |
| 5.19.6. | 'Sensor-less' sensing of temperature and movement |
| 5.19.7. | Conductive ink requirements for RFID and smart packaging |
| 5.19.8. | RFID and smart packaging: SWOT analysis |
| 5.19.9. | RFID and smart packaging: Conclusions |
| 6. | COMPANY PROFILES |
| 6.1. | Agfa |
| 6.2. | ACI Materials |
| 6.3. | Advanced Nano Products |
| 6.4. | Bando |
| 6.5. | C3 Nano |
| 6.6. | Cambrios |
| 6.7. | Copprint |
| 6.8. | ChemCubed |
| 6.9. | DuPont |
| 6.10. | Dycotec |
| 6.11. | E2IP |
| 6.12. | Electroninks |
| 6.13. | Elantas |
| 6.14. | GenseInk |
| 6.15. | Henkel |
| 6.16. | Heraeus |
| 6.17. | Inkron |
| 6.18. | InkTec |
| 6.19. | Liquid Wire |
| 6.20. | Liquid X |
| 6.21. | Mateprincs |
| 6.22. | NanoCnet |
| 6.23. | Nano Dimension |
| 6.24. | NanOrbital |
| 6.25. | N-ink |
| 6.26. | NovaCentrix |
| 6.27. | OrelTech |
| 6.28. | PrintCB |
| 6.29. | Promethean Particles |
| 6.30. | PVNanoCell |
| 6.31. | Saralon |
| 6.32. | Sun Chemical |
| 6.33. | UT Dots |
| 6.34. | Zero Valent Nano Metals |
| スライド | 358 |
|---|---|
| フォーキャスト | 2033 |