Innovazioni promettenti nei sensori di immagine emergenti discusse da IDTechEx

Dr Isabel Al-Dhahir
Il nuovo rapporto di IDTechEx, "Tecnologie emergenti di sensori di immagine 2023-2033: applicazioni e mercati", esplora un'ampia gamma di tecnologie di rilevamento delle immagini in grado di raggiungere risoluzioni e lunghezze d'onda ben superiori a quelle attualmente raggiungibili. Si prevede che molte di queste tecnologie emergenti faranno scalpore in molti settori, tra cui l'assistenza sanitaria, la biometria, la guida autonoma, l'agricoltura, il rilevamento di sostanze chimiche e l'ispezione degli alimenti. IDTechEx prevede che la crescente importanza delle tecnologie autonome porterà il mercato emergente dei sensori di immagine a superare i 500 milioni di dollari entro il 2033.
 
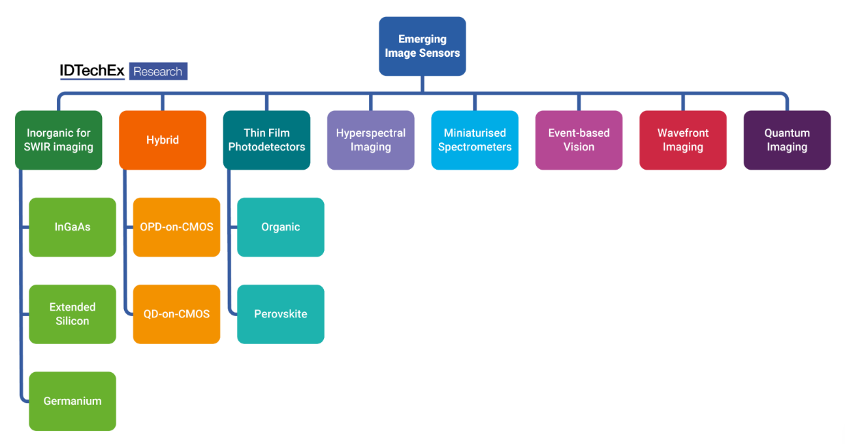
Le tecnologie oggetto del rapporto IDTechEx "Tecnologie emergenti di sensori di immagine 2023-2033: applicazioni e mercati". Source : IDTechEx
 
Ampliamento della gamma spettrale
 
I rivelatori CMOS convenzionali per la luce visibile sono prevalenti nella robotica, nell'ispezione industriale delle immagini e nell'elettronica di consumo; tuttavia, esistono ampie opportunità per sensori di immagine più complessi che offrono funzionalità che vanno oltre la semplice acquisizione dei valori di intensità del rosso, verde e blu (RGB). Attualmente si stanno compiendo notevoli sforzi per sviluppare tecnologie emergenti di sensori di immagine in grado di rilevare aspetti della luce che vanno oltre la gamma del visibile, fino alla gamma dell'infrarosso a onde corte (SWIR, 1000 nm - 2000 nm). L'estensione del rilevamento della lunghezza d'onda nell'intervallo SWIR presenta molti vantaggi, in quanto consente di differenziare oggetti e materiali che appaiono visivamente simili o identici nell'intervallo visibile. Ciò migliora notevolmente l'accuratezza del riconoscimento e apre la strada a un rilevamento delle immagini migliore e più funzionale.
 
Una tendenza particolarmente importante è lo sviluppo di alternative molto più economiche ai costosi sensori InGaAs per l'imaging nella regione spettrale dell'infrarosso a onde corte (SWIR, 1000-2000 nm), che aprirà questa capacità a una gamma molto più ampia di applicazioni. Tra queste, i veicoli autonomi, in cui l'imaging SWIR aiuta a distinguere oggetti e materiali che appaiono simili nello spettro visibile, riducendo al contempo la dispersione di polvere e nebbia.
 
Esistono diverse tecnologie SWIR non InGaAs emergenti e competitive. Tra queste, i sensori di immagine ibridi, in cui uno strato aggiuntivo di film sottile che assorbe la luce, composto da semiconduttori organici o da punti quantici, viene posizionato sopra un circuito di lettura CMOS per aumentare la gamma di rilevamento della lunghezza d'onda nella regione SWIR. Un'altra tecnologia è il silicio a gamma estesa, in cui le proprietà del silicio vengono modificate per estendere la gamma di assorbimento oltre i limiti del suo bandgap. Attualmente dominati dai costosi sensori InGaAs, questi nuovi approcci promettono una sostanziale riduzione dei prezzi, che dovrebbe incoraggiare l'adozione dell'imaging SWIR per nuove applicazioni come i veicoli autonomi.
 
Nuove capacità abilitate dai sensori d'immagine emergenti
 
Oltre all'acquisizione di immagini in una gamma spettrale più ampia, altre innovazioni includono l'acquisizione di immagini su un'area più vasta, l'acquisizione di dati spettrali in ogni pixel e l'aumento simultaneo della risoluzione temporale e della gamma dinamica. Su questo fronte, una tecnologia promettente è la visione basata sugli eventi. Con l'imaging convenzionale basato sui fotogrammi, un'elevata risoluzione temporale produce grandi quantità di dati che richiedono un'elaborazione intensiva dal punto di vista computazionale. La visione basata sugli eventi risolve questa sfida presentando un modo completamente nuovo di pensare all'ottenimento di informazioni ottiche, in cui ogni pixel del sensore riporta dei timestamp che corrispondono a variazioni di intensità. In questo modo, la visione basata sugli eventi può combinare una maggiore risoluzione temporale delle regioni dell'immagine in rapida evoluzione con un trasferimento di dati e requisiti di elaborazione successivi molto più ridotti.
 
Un'altra innovazione promettente è la crescente miniaturizzazione e conformità della tecnologia dei sensori, che rende più facile che mai l'integrazione di un sensore in un braccio robotico, in un macchinario di ispezione industriale o nell'elettronica di consumo. Queste sono le applicazioni a cui si rivolge il fiorente mercato degli spettrometri miniaturizzati. Spinti dalla crescita dell'elettronica intelligente e dei dispositivi Internet of Things, gli spettrometri miniaturizzati a basso costo stanno diventando sempre più importanti in diversi settori. La complessità e la funzionalizzazione dei sensori standard per la luce visibile possono essere migliorate in modo significativo grazie all'integrazione di spettrometri miniaturizzati in grado di rilevare dalla regione visibile a quella SWIR dello spettro con un'elevata risoluzione spettrale. Il futuro immaginato dai ricercatori del Fraunhofer è uno spettrometro che pesa appena un grammo e costa un solo dollaro. Gli spettrometri miniaturizzati dovrebbero fornire soluzioni economiche per migliorare l'efficienza autonoma attraverso una migliore differenziazione di materiali, oggetti e colori.
 
Le domande chiave contenute nel rapporto IDTechEx "Tecnologie emergenti di sensori di immagine 2023-2033: applicazioni e mercati" comprendono:
  • A che livello di preparazione tecnologica si trovano queste tecnologie emergenti di rilevamento delle immagini?
  • Quali tecnologie dirompenti si profilano all'orizzonte?
  • Quali aziende stanno esplorando le tecnologie emergenti di rilevamento delle immagini?
  • Quali applicazioni dovrebbero trarre i maggiori benefici?
  • In che modo l'autonomia può essere migliorata dai sensori di immagine?
  • Quali sono le difficoltà di commercializzazione di queste tecnologie emergenti?
 
IDTechEx vanta 20 anni di esperienza nelle tecnologie emergenti, tra cui i sensori di immagine, i materiali a film sottile e i semiconduttori. I nostri analisti hanno seguito da vicino gli ultimi sviluppi nei mercati di riferimento, intervistato i principali attori del settore, partecipato a conferenze e realizzato progetti di consulenza sul campo. Questo rapporto esamina lo stato attuale e le ultime tendenze in termini di prestazioni tecnologiche, catena di fornitura, know-how di produzione e progressi nello sviluppo delle applicazioni. Identifica inoltre le principali sfide, la concorrenza e le opportunità di innovazione nel mercato dei sensori di immagine.
 
Per saperne di più su questo nuovo rapporto IDTechEx, comprese le pagine campione scaricabili, visitate il sito www.IDTechEx.com/ImageSensors.