This report has been updated. Click here to view latest edition.

If you have previously purchased the archived report below then please use the download links on the right to download the files.

Elettronica In-Mold 2023-2033

Elettronica strutturale In-Mold, incollaggio funzionale di film, stampaggio di inserti in film, elettronica 3D, elettronica strutturale, sensori tattili capacitivi, inchiostro conduttivo estensibile, produzione di elettronica additiva, interni di automobili, interfacce uomo-macchina.

Show All Description Contents, Table & Figures List FAQs Pricing Related Content
In-Mold Electronics 2023-2033 analyses the technology and market opportunities associated with this emerging manufacturing methodology. Drawing on over 20 company profiles, the majority based on interview, this report evaluates the technical processes, material requirements, applications, and competing methodologies associated with IME such as functional film bonding. It includes 10-year market forecasts by technology and application sector, expressed as both revenue and IME panel area. For the largest target market of automotive interiors, these forecasts for human machine interfaces (HMI) are segmented into mechanical and four distinct types of capacitive switches.
 
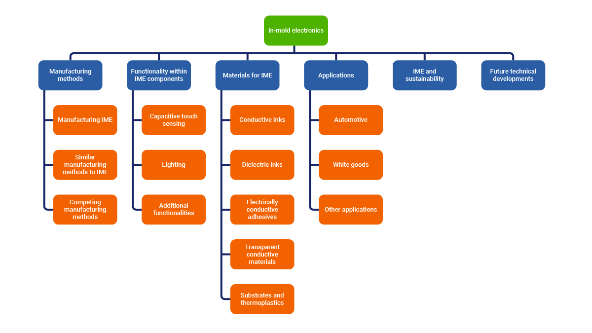
The report covers manufacturing methods for in-mold electronics, both with and without integrated SMD (surface mount device) components such as LEDs. It also evaluates competing methodologies for producing similar decorative touch-sensitive interfaces such as functional film bonding, and direct printing. This includes evaluation of the applications and circumstances for which IME is most compelling, including detailed discussion of the advantages and disadvantages of greater integration of electronic functionality.
 
Materials requirements for IME, including conductive and dielectric inks, electrically conductive adhesives, transparent conductors, substrates, and thermoplastics, are also evaluated, with multiple supplier examples. Additionally, the report includes discussion of IME sustainability (including a life cycle assessment), discussion of target applications and the required functionalities, and discussion of future technical developments for IME, including greater integration of electronic components.
 
In-mold electronics market, in-mold electronics forecast, in-mold electronics market size, in-mold electronics technologies, In-mold electronics research
 
Structure of the 'In-Mold Electronics 2023-2033' report
Motivation for IME
Greater integration of electronics within 3D structures is an ever-increasing trend, representing a more sophisticated solution compared to the current approach of mounting rigid printed circuit boards (PCBs) behind decorative surfaces. In-mold electronics (IME) facilitates this trend, by enabling integrated functionalities to be incorporated into components with decorative thermoformed 3D surfaces. IME offers multiple advantages relative to conventional mechanical switches, including reduction in weight and material consumption of up to 70%. It also requires far fewer parts for the same functionality, simplifying supply chains and assembly.
 
A new manufacturing approach
The IME manufacturing process can be regarded as an extension of the well established in-mold decorating (IMD) process, in which thermoforming plastic with a decorative coating is converted to a 3D component via injection molding. Since IME is an evolution of an existing technique, much of the existing process knowledge and equipment can reused.
 
IME differs from IMD though, the initial screen printing of conductive thermoformable inks, followed by deposition of electrically conductive adhesives and optionally the mounting of components such as LED and even ICs s. More complex multilayer circuits can also be produced by printing dielectric inks to enable crossovers. The figure below shows a schematic of the IME manufacturing process flow.
 
In-mold electronics market, in-mold electronics forecast, in-mold electronics market size, in-mold electronics technologies, In-mold electronics research
 
Manufacturing process flow for in-mold electronics (IME)
 
Challenges and innovation opportunities
Despite the similarities to IMD, there are multiple technical challenges associated with the integration of electronic functionality that must withstand thermoforming and injection molding. A very high manufacturing yield is crucial since the circuitry is embedded, and thus a single failure can render the entire part redundant. This comprehensively updated report covers the commercial and emerging solutions from the key players as IME progresses from R&D to gaining widespread adoption in multiple application sectors.
 
On the material side, conductive inks, dielectric inks, and electrically conductive adhesives need to survive the forming and molding steps that involve elevated temperatures, pressure, and elongation. Furthermore, all the materials in the stack will need to be compatible. As such, many suppliers have developed portfolios of functional inks designed for IME. Establishing an IME material portfolio before widespread adoption means that material suppliers are well positioned to benefit from forthcoming growth. This is because of production processes and products designed with their materials in mind, thus serving as a barrier to switching suppliers.
 
This report examines the current situation in terms of material performance, supply chain, process know-how, and application development progress. It also identifies the key bottlenecks and innovation opportunities, as well as emerging technologies associated with IME such as thermoformable particle-free inks.
 
 
Commercial progress
IME is most applicable to use cases that require a decorative touch-sensitive surface, such as control panels in automotive interiors and on kitchen appliances. It enables a 3D, smooth, wipeable, decorative surface with integrated capacitive touch, lighting, and even haptic feedback and antennas.
 
Despite the wide range of applications and the advantageous reductions in size, weight and manufacturing complexity, commercial deployment of IME with integrated SMD components has thus far been fairly limited. This relatively slow adoption, especially within the primary target market of automotive interiors, is attributed to both the challenges of meeting automotive qualification requirements and the range of arguably simpler, less integrated alternatives such as functional film bonding (FFB). The report discusses why FFB has enjoyed faster uptake to date within the automotive sector, comparing the competing value propositions and outlining how these will evolve as IME integrates more functionality.
 
IME also has great potential outside the automotive sector. The ability to produce decorative, lightweight, functional components is especially compelling for aircraft interiors, where the weight reduction brings fuel savings. Other potential applications where IME offers simplification of existing HMI surfaces, or even the introduction of HMI functionality to new locations, are white goods, medical devices, countertop appliances, and even smart furniture.
 
The long-term target for IME is to become an established platform technology, much the same as rigid PCBs are today. Once this is achieved getting a component/circuit produced will be a simple matter of sending an electronic design file, rather than the expensive process of consulting with IME specialists that is required at present. Along with greater acceptance of the technology, this will require clear design rules, materials that conform to established standards, and crucially the development of electronic design tools.
 
 
Overview
IDTechEx has been researching the emerging printed electronics market for well over a decade. Since then, we have stayed close to the technical and market developments, interviewing key players worldwide, attending numerous conferences, delivering multiple consulting projects, and running classes and workshops on the topic. 'In-Mold Electronics 2023-2033' utilizes this experience to evaluate all aspects of this emerging manufacturing methodology for HMI surfaces.
 
Key aspects
This report provides the following information:
 
Technology trends & manufacturer analysis:
  • An introduction to the in-mold electronics (IME) manufacturing methodology and associated commercial landscape. This includes the motivation for developing IME, along with analysis of opportunities and threats.
  • Evaluation of the applications and circumstances for which IME is most compelling, including discussion of the advantages and disadvantages of functionality integration.
  • Detailed discussion of the manufacturing requirements for IME, where the biggest technical challenges lie and how they may be addressed.
  • Analysis of the IME specific material landscape and technical requirements, including conductive and dielectric inks, conductive adhesives, transparent conductors, and substrates.
  • An example life cycle assessment for an automotive component manufactured using IME and with conventional methods.
  • Motivation, challenges, and examples of functionality that can be integrated within IME components, including lighting, heating, and haptics.
  • An overview of the manufacturing methodologies that compete with IME, including functional film bonding, applying functional films to 3D surfaces, laser direct structuring and printing onto 3D surfaces.
  • Updates from recent conferences FLEX, LOPEC, CPES and PRINSE.
  • Primary information from key companies, including multiple detailed company profiles based on interviews.
 
Market Forecasts & Analysis:
  • 10-year granular market forecast for IME, split by application area (including different automotive use cases). These are expressed in terms of total HMI area and revenue.
  • Forecasts are further segmented by technology, covering IME (both with and without SMD components) and competing approaches such as functional film bonding.
  • 10-year market forecasts for the associate material requirements.
Analyst access from IDTechEx
All report purchases include up to 30 minutes telephone time with an expert analyst who will help you link key findings in the report to the business issues you're addressing. This needs to be used within three months of purchasing the report.
Further information
If you have any questions about this report, please do not hesitate to contact our report team at research@IDTechEx.com or call one of our sales managers:

AMERICAS (USA): +1 617 577 7890
ASIA (Japan and Korea): +81 3 3216 7209
EUROPE (UK) +44 1223 812300
1.EXECUTIVE SUMMARY
1.1.Introduction to in-mold electronics (IME)
1.2.In-mold electronics applications (and prototypes)
1.3.IME manufacturing process flow
1.4.Comparing smart surface manufacturing methods
1.5.Commercial advantages of IME
1.6.IME facilitates versioning and localization
1.7.IME value chain - a development of in-mold decorating (IMD)
1.8.Reviewing the previous in-mold electronics report (2022-2032)
1.9.SWOT Analysis: IME-with-SMD
1.10.Tactotek announces multiple licensees and collaborations
1.11.Overview of IME manufacturing requirements
1.12.Overview of competing manufacturing methods
1.13.Distinguishing manufacturing methods for 3D electronics
1.14.Overview of specialist materials for IME
1.15.Overview of IME applications
1.16.Overview of IME and sustainability
1.17.Conclusions for the IME industry (I)
1.18.Conclusions for the IME industry (II)
1.19.10-year forecast for IME-with-SMD component area by application (in m2)
1.20.10-year forecast for IME-with-SMD revenue by application (in USD)
1.21.Forecast adoption proportion of manufacturing methodologies for automotive HMI surfaces
2.INTRODUCTION
2.1.Introduction to in-mold electronics (IME)
2.2.Transition from 2D to 2.5D to 3D electronics
2.3.Motivation for 3D/additive electronics
2.4.In-mold electronics applications (and prototypes)
2.5.Deciphering integrated/3D electronics terminology (I)
2.6.Deciphering integrated/3D electronics terminology (II)
2.7.Comparing smart surface manufacturing methods
2.8.Current status of main IME technology developer (TactoTek)
2.9.IME value chain overview
2.10.In-mold electronics with and without SMD components
2.11.The long road to IME commercialization
2.12.TactoTek's funding continues to increase
2.13.The functionality integration paradox
2.14.In-mold electronics lags functional film bonding in automotive adoption
2.15.When is functionality integration worthwhile?
2.16.Greater functionality integration should enhance value proposition (yields permitting)
2.17.Regional differences in IME development
2.18.IME players divided by location and value chain stage
2.19.Porters' analysis for in-mold electronics
3.MARKET FORECASTS
3.1.Forecast methodology
3.2.IME forecast adjustments relative to previous report
3.3.10-year forecast for IME-with-SMD component area by application (in m2)
3.4.10-year forecast for IME-with-SMD revenue by application (in USD)
3.5.10-year forecasts for IME-without-SMD by application (area and volume)
3.6.10-year forecasts functional foil bonding by application (area and volume)
3.7.Addressable market for IME: Automotive
3.8.Forecast adoption proportion of manufacturing methodologies for automotive HMI surfaces
3.9.10-year forecast for HMI manufacturing methodology in automotive (area)
3.10.10-year forecast for HMI manufacturing methodology in automotive (revenue)
3.11.Future (2033) IME market breakdown by application
3.12.IME value capture estimate at market maturity (2033)
3.13.Ten-year market forecasts for IME by value capture element (revenue, USD millions)
3.14.Value capture by functional ink type
3.15.10-year market forecasts for functional inks in IME-with-SMD
4.MANUFACTURING METHODS
4.1.Introduction
4.1.1.Distinguishing manufacturing methods for 3D electronics
4.2.Manufacturing IME
4.2.1.Manufacturing IME components
4.2.2.IME manufacturing process flow (I)
4.2.3.IME manufacturing process flow (II)
4.2.4.IME manufacturing process flow (III)
4.2.5.Progression towards 3D electronics with IME
4.2.6.Manufacturing methods: Conventional electronics vs. IME
4.2.7.Alternative IME component architectures
4.2.8.Equipment required for IME production
4.2.9.Hybrid approach provides an intermediate route to market
4.2.10.Forecast progression in IME complexity
4.2.11.Surface mount device (SMD) attachment: Before or after forming
4.2.12.Component attachment cross-sections
4.2.13.One-film vs two-film approach
4.2.14.Multilayer IME circuits require cross-overs
4.2.15.IC package requirements for IME
4.2.16.IME requires special electronic design software
4.2.17.Faurecia concept: traditional vs. IME design
4.2.18.Conventional vs. IME comparison (Faurecia)
4.2.19.IME: value transfer from PCB board to ink
4.2.20.Print-then-plate for in-mold electronics
4.2.21.Automating IME manufacturing
4.2.22.Overview of IME manufacturing requirements
4.3.Similar manufacturing methodologies to IME
4.3.1.Multiple manufacturing methods similar to IME
4.3.2.Comparative advantage of in-mold electronic likely to increase over time
4.3.3.Applying functional foils (transfer printing) (I)
4.3.4.Applying functional films (evaporated lines)
4.3.5.Adding capacitive touch with films
4.3.6.Functional film bonding: an introduction
4.3.7.Applying functional films into 3D shaped parts (II) (PolyIC)
4.4.Other 3D metallization methods
4.4.1.Molded interconnect devices (MIDs) for 3D electronics
4.4.2.3D electronics manufacturing method flowchart
4.4.3.Approaches to 3D printed electronics
4.4.4.Aerosol deposition of conductive inks onto 3D surfaces
4.4.5.Laser direct structuring (LDS)
4.4.6.Applications of LDS
4.4.7.LDS MID application examples: Automotive HMI
4.4.8.Extruding conductive paste for structurally-integrated antennas
4.4.9.Two shot molding - an alternative method for high volume MID devices
4.4.10.Printing electronics on 3D surfaces for automotive applications
4.4.11.Replacing wiring bundles with partially additive electronics
4.4.12.Application targets for printing wiring onto 3D surfaces
4.4.13.The promise of 3D printed electronics
4.4.14.Emerging approach: Multifunctional composites with electronics
4.4.15.Molding electronics in 3D shaped composites
4.4.16.Emerging approach: Electrical functionalization by additive manufacturing
4.4.17.Benchmarking competitive processes to 3D electronics
4.4.18.Overview of electronics on 3D surfaces
5.FUNCTIONALITY WITHIN IME COMPONENTS
5.1.Introduction
5.1.1.Integrating functionality within IME components
5.2.Capacitive touch sensing
5.2.1.Capacitive touch sensors overview
5.2.2.Capacitive sensors: Operating principle
5.2.3.Hybrid capacitive / piezoresistive sensors
5.2.4.Emerging current mode sensor readout: Principles
5.2.5.Benefits of current-mode capacitive sensor readout
5.2.6.SWOT analysis of capacitive touch sensors
5.3.Lighting
5.3.1.Motivation for integrating lighting with IME
5.3.2.Comparing conventional backlighting vs integrated lighting with IME (I)
5.3.3.Comparing conventional backlighting vs integrated lighting with IME (II)
5.4.Additional functionalities
5.4.1.Integration of haptic feedback
5.4.2.Thermoformed polymeric haptic actuator
5.4.3.Thermoformed 3D shaped reflective LCD display
5.4.4.Thermoformed 3D shaped RGD AMOLED with LTPS
5.4.5.Antenna integration with IME
6.MATERIALS FOR IME
6.1.Introduction
6.1.1.IME requires a wide range of specialist materials
6.1.2.Materials for IME: A portfolio approach
6.1.3.All materials in the stack must be compatible: Conductivity perspective
6.1.4.Material composition of IME vs conventional HMI components
6.1.5.Stability and durability is crucial
6.1.6.IME material suppliers
6.2.Conductive inks
6.2.1.Silver flake-based ink dominates IME
6.2.2.Comparing different conductive inks materials
6.2.3.Challenges of comparing conductive inks
6.2.4.Conductive ink requirements for in-mold electronics
6.2.5.Stretchable vs thermoformable conductive inks
6.2.6.In-mold electronics requires thermoformable conductive inks
6.2.7.Bridging the conductivity gap between printed electronics and IME inks
6.2.8.Gradual improvement over time in thermoformability
6.2.9.Thermoformable conductive inks from different resins
6.2.10.The role of particle size in thermoformable inks
6.2.11.Selecting right fillers and binders to improve stretchability (Elantas)
6.2.12.The role of resin in stretchable inks
6.2.13.All materials in the stack must be compatible: forming perspective
6.2.14.New ink requirements: Surviving heat stress
6.2.15.New ink requirements: Stability
6.2.16.Particle-free thermoformable inks (I) (E2IP/National Research Council of Canada)
6.2.17.Particle-free thermoformable inks (II) (E2IP/National Research Council of Canada)
6.2.18.In-mold conductive inks on the market
6.2.19.In-mold conductive ink examples
6.2.20.Polythiophene-based conductive films for flexible devices (Heraeus)
6.3.Dielectric inks
6.3.1.Dielectric inks for IME
6.3.2.Multilayer IME circuits require cross-overs
6.3.3.Cross-over dielectric: Requirements
6.4.Electrically conductive adhesives
6.4.1.Electrically conductive adhesives: General requirements and challenges for IME
6.4.2.Electrically conductive adhesives: Surviving the IME process
6.4.3.Specialist formable conductive adhesives required
6.4.4.Different types of conductive adhesives
6.4.5.Comparing ICAs and ACAs
6.4.6.Attaching components to low temperature substrates
6.5.Transparent conductive materials
6.5.1.Stretchable carbon nanotube transparent conducting films
6.5.2.Prototype examples of carbon nanotube in-mold transparent conductive films
6.5.3.3D touch using carbon nanobuds
6.5.4.Prototype examples of in-mold and stretchable PEDOT:PSS transparent conductive films
6.5.5.In-mold and stretchable metal mesh transparent conductive films
6.5.6.Other in-mold transparent conductive film technologies
6.6.Substrates and thermoplastics
6.6.1.Substrates and thermoplastics for IME
6.6.2.Different molding materials and conditions
6.6.3.Special PET as alternative to common PC?
6.6.4.Can TPU also be a substrate?
6.6.5.Covestro: Plastics for IME
7.APPLICATIONS, COMMERCIALIZATION, AND PROTOTYPES
7.1.Introduction
7.1.1.IME interfaces break the cost/value compromise
7.2.Automotive
7.2.1.Motivation for IME in automotive applications
7.2.2.Opportunities for IME in automotive HMI
7.2.3.Addressable market in vehicle interiors in 2020 and 2025
7.2.4.Automotive: In-mold decoration product examples
7.2.5.Early case study: Ford and T-ink
7.2.6.GEELY seat control: Development project not pursued
7.2.7.Capacitive touch panel with backlighting
7.2.8.Direct heating of headlamp plastic covers
7.2.9.Steering wheel with HMI (Canatu)
7.2.10.Quotes on the outlook for IME in automotive applications
7.2.11.Readiness level of printed/flexible electronics in vehicle interiors
7.2.12.Threat to automotive IME: Touch sensitive interior displays
7.2.13.Alternative to automotive IME: Integrated stretchable pressure sensors
7.2.14.Alternative to automotive IME: Integrated capacitive sensing
7.3.White goods
7.3.1.Opportunities for IME in white goods
7.3.2.Example prototypes of IME for white goods (I)
7.3.3.Example prototypes of IME for white goods (II)
7.4.Other applications
7.4.1.Other IME applications: Medical and industrial HMI
7.4.2.Home automation creates opportunities for IME
7.4.3.IME for home automation becomes commercial
7.4.4.Consumer electronics prototypes to products
7.4.5.Commercial products: wearable technology
7.4.6.Weight savings make IME compelling for aerospace applications
8.IME AND SUSTAINABILITY
8.1.IME and sustainability
8.2.IME reduces plastic consumption
8.3.VTT life cycle assessment of IME parts
8.4.IME vs reference component kg CO₂ equivalent (single IME panel): Cradle to gate
8.5.IME vs reference component kg CO₂ equivalent (100,000 IME panels): Cradle-to-grave
8.6.Summary of results from VTT's life cycle assessment
9.FUTURE DEVELOPMENTS FOR IME
9.1.IME with incorporated ICs
9.2.Laser induced forward transfer (LIFT) could replace screen printing
9.3.Thin film digital heaters for in-mold electronics thermoforming
9.4.S-shape copper traces facilitate stretchability without loss of conductivity
10.COMPANY PROFILES
10.1.ACI Materials
10.2.Advanced Decorative Systems
10.3.Butler Technologies
10.4.Canatu
10.5.Chasm
10.6.Clayens NP
10.7.Covestro
10.8.Dycotec
10.9.E2IP
10.10.Elantas
10.11.EptaNova
10.12.Faurecia
10.13.ForceIoT
10.14.GenesInk
10.15.Henkel
10.16.MacDermid Alpha
10.17.Nagase ChemteX
10.18.Niebling
10.19.Plastic Electronic
10.20.PolyIC
10.21.Sigma Sense
10.22.Sun Chemical
10.23.Symbiose
10.24.TactoTek
10.25.TG0
 

About IDTechEx reports

What are the qualifications of the people conducting IDTechEx research?

Content produced by IDTechEx is researched and written by our technical analysts, each with a PhD or master's degree in their specialist field, and all of whom are employees. All our analysts are well-connected in their fields, intensively covering their sectors, revealing hard-to-find information you can trust.

How does IDTechEx gather data for its reports?

By directly interviewing and profiling companies across the supply chain. IDTechEx analysts interview companies by engaging directly with senior management and technology development executives across the supply chain, leading to revealing insights that may otherwise be inaccessible.
 
Further, as a global team, we travel extensively to industry events and companies to conduct in-depth, face-to-face interviews. We also engage with industry associations and follow public company filings as secondary sources. We conduct patent analysis and track regulatory changes and incentives. We consistently build on our decades-long research of emerging technologies.
 
We assess emerging technologies against existing solutions, evaluate market demand and provide data-driven forecasts based on our models. This provides a clear, unbiased outlook on the future of each technology or industry that we cover.

What is your forecast methodology?

We take into account the following information and data points where relevant to create our forecasts:
  • Historic data, based on our own databases of products, companies' sales data, information from associations, company reports and validation of our prior market figures with companies in the industry.
  • Current and announced manufacturing capacities
  • Company production targets
  • Direct input from companies as we interview them as to their growth expectations, moderated by our analysts
  • Planned or active government incentives and regulations
  • Assessment of the capabilities and price of the technology based on our benchmarking over the forecast period, versus that of competitive solutions
  • Teardown data (e.g. to assess volume of materials used)
  • From a top-down view: the total addressable market
  • Forecasts can be based on an s-curve methodology where appropriate, taking into account the above factors
  • Key assumptions and discussion of what can impact the forecast are covered in the report.

How can I be confident about the quality of work in IDTechEx reports?

Based on our technical analysts and their research methodology, for over 25 years our work has regularly received superb feedback from our global clients. Our research business has grown year-on-year.
 
Recent customer feedback includes:
"It's my first go-to platform"
- Dr. Didi Xu, Head of Foresight - Future Technologies, Freudenberg Technology Innovation
 
"Their expertise allows us to make data-driven, strategic decisions and ensures we remain aligned with the latest trends and opportunities in the market."
- Ralf Hug, Global Head of Product Management & Marketing, Marquardt

What differentiates IDTechEx reports?

Our team of in-house technical analysts immerse themselves in industries over many years, building deep expertise and engaging directly with key industry players to uncover hard-to-find insights. We appraise technologies in the landscape of competitive solutions and then assess their market demand based on voice-of-the-customer feedback, all from an impartial point of view. This approach delivers exceptional value to our customers—providing high-quality independent content while saving customers time, resources, and money.

Why should we pick IDTechEx research over AI research?

A crucial value of IDTechEx research is that it provides information, assessments and forecasts based on interviews with key people in the industry, assessed by technical experts. AI is trained only on content publicly available on the web, which may not be reliable, in depth, nor contain the latest insights based on the experience of those actively involved in a technology or industry, despite the confident prose.

How can I justify the ROI of this report?

Consider the cost of the IDTechEx report versus the time and resources required to gather the same quality of insights yourself. IDTechEx analysts have built up an extensive contact network over many years; we invest in attending key events and interviewing companies around the world; and our analysts are trained in appraising technologies and markets.
 
Each report provides an independent, expert-led technical and market appraisal, giving you access to actionable information immediately, rather than you having to spend months or years on your own market research.

Can I speak to analysts about the report content?

All report purchases include up to 30 minutes of telephone time with an expert analyst who will help you link key findings in the report to the business issues you're addressing. This needs to be used within three months of purchasing the report.

What is the difference between a report and subscription?

A subscription from IDTechEx can include more reports, access to an online information platform with continuously updated information from our analysts, and access to analysts directly.

Before purchasing, I have some questions about the report, can I speak to someone?

Please email research@idtechex.com stating your location and we will quickly respond.

About IDTechEx

Who are IDTechEx's customers?

IDTechEx has served over 35,000 customers globally. These range from large corporations to ambitious start-ups, and from Governments to research centers. Our customers use our work to make informed decisions and save time and resources.

Where is IDTechEx established?

IDTechEx was established in 1999, and is headquartered in Cambridge, UK. Since then, the company has significantly expanded and operates globally, having served customers in over 80 countries. Subsidiary companies are based in the USA, Germany and Japan.

Questions about purchasing a report

How do I pay?

In most locations reports can be purchased by credit card, or else by direct bank payment.

How and when do I receive access to IDTechEx reports?

When paying successfully by credit card, reports can be accessed immediately. For new customers, when paying by bank transfer, reports will usually be released when the payment is received. Report access will be notified by email.

How do I assign additional users to the report?

Users can be assigned in the report ordering process, or at a later time by email.

Can I speak to someone about purchasing a report?

Please email research@idtechex.com stating your location and we will quickly respond.
 
La tendenza verso l'elettronica integrata porterà il mercato dell'elettronica in-mold a 2 miliardi di dollari entro il 2033.

Report Statistics

Slides 236
Forecasts to 2033
 

Customer Testimonial

quote graphic
"The resources produced by IDTechEx are a valuable tool... Their insights and analyses provide a strong foundation for making informed, evidence-based decisions. By using their expertise, we are better positioned to align our strategies with emerging opportunities."
Director of Market Strategy
Centre for Process Innovation (CPI)
 
 
 
ISBN: 9781915514479

Subscription Enquiry