This report is no longer available. Click here to view our current reports or contact us to discuss a custom report.
If you have previously purchased this report then please use the download links on the right to download the files.


| 1. | EXECUTIVE SUMMARY |
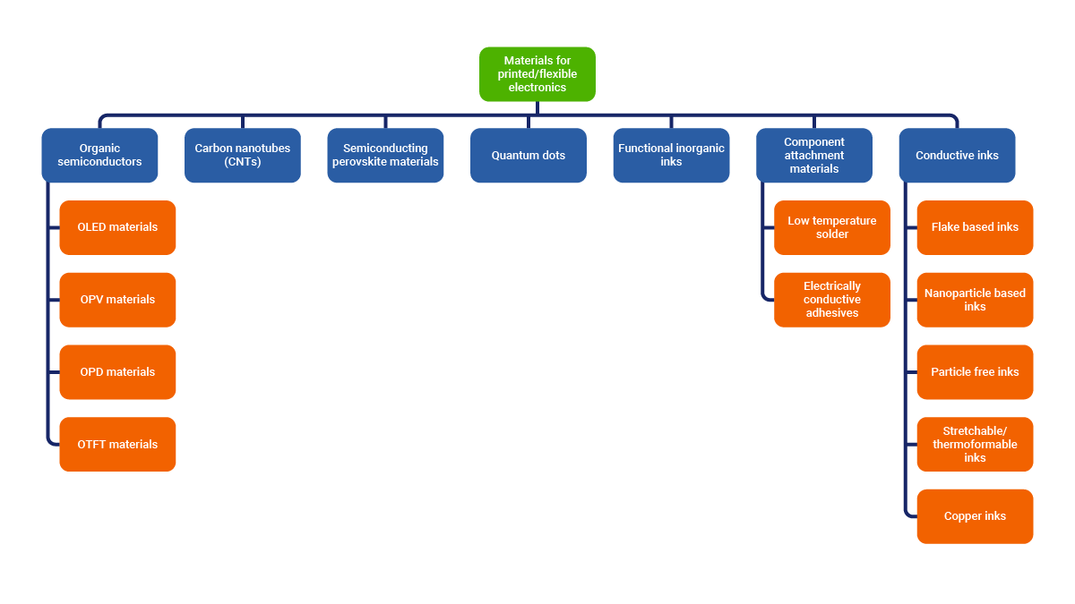
| 1.1. | Extensive and diverse opportunities in materials for printed and flexible electronics |
| 1.2. | Materials for printed/flexible electronics dominated by OLED materials and conductive inks |
| 1.3. | Growth forecast in quantum dots, component attachment materials, and perovskites. |
| 1.4. | Overall 10-year forecast - Material revenue ($ millions) by category (organic semiconductors (materials for OLED, OPV, OPD, OTFT), carbon nanotubes, perovskites, quantum dots, inorganic semiconductor inks, component attachment mat |
| 1.5. | Overall 10-year forecast - Material revenue ($ millions) by category (excluding OLEDs and conductive inks) |
| 1.6. | Overall 10-year forecast - Material revenue ($ millions) by category (data table). |
| 1.7. | Overall 10-year forecast - Material volume (kg) by category (organic semiconductors (materials for OLED, OPV, OPD, OTFT), carbon nanotubes, perovskites, quantum dots, inorganic semiconductor inks, component attachment materials, c |
| 1.8. | Overall 10-year forecast - Material volume (kg) by category (excluding conductive inks) |
| 1.9. | Overall 10-year forecast - Material volume (kg) by category (data table). |
| 1.10. | New OLED emission material approach nears commercialization. |
| 1.11. | Printed OLEDs are getting closer to commercialization |
| 1.12. | Non-fullerene acceptors support OPV renaissance for non-standard applications |
| 1.13. | OTFT materials target backplanes for LCD and electrophoretic displays |
| 1.14. | Substantial opportunities for OPD and QD materials in hybrid image sensing |
| 1.15. | Innovations in anisotropic conductive adhesives facilitate component attachment for flexible hybrid electronics (FHE). |
| 1.16. | Quantum dots promising for color enhancement/conversion |
| 1.17. | Perovskite based solar cells show rapid efficiency gains, and prospects of commercialization |
| 1.18. | Functional inorganic inks provide a stable and printable alternative to organic semiconductors |
| 1.19. | Carbon nanotubes seeing growth in transparent conductive films and printed sensors |
| 1.20. | Wearable electronics and e-textiles require stretchable conductors and component attachment methods |
| 1.21. | Flake-based conductive inks face headwind from innovations that reduce solar cell silver requirements |
| 1.22. | In-mold electronics requires thermoformable ink portfolios |
| 1.23. | Increased interest in particle-free conductive inks |
| 2. | INTRODUCTION |
| 2.1. | Printed/flexible/organic electronics market size |
| 2.2. | Description and analysis of the main technology components of printed, flexible and organic electronics |
| 2.3. | Market potential and profitability |
| 2.4. | Route to market strategies: Pros and Cons |
| 2.5. | Printed/flexible electronics value chain is unbalanced |
| 2.6. | Many manufacturers now provide complete solutions |
| 2.7. | Many printed electronic technologies are an enabler but not an obvious product |
| 2.8. | Fragmented market makes commercial adoption of innovative materials challenging |
| 3. | REVIEW OF PRINTING METHODS |
| 3.1. | Printed electronics offers ease of manufacturing |
| 3.2. | A brief overview of screen, slot-die, gravure and flexographic printing |
| 3.3. | A brief overview of digital printing methods |
| 3.4. | Towards roll to roll (R2R) printing |
| 3.5. | Electrohydrodynamic ultra high-resolution printing |
| 4. | ORGANIC SEMICONDUCTORS (MOLECULES AND POLYMERS) |
| 4.1.1. | Organic semiconductors: A short introduction |
| 4.1.2. | Organic semiconductors: Molecules vs polymers |
| 4.1.3. | Organic semiconductors: Advantages and disadvantages |
| 4.1.4. | Commercial applications of organic semiconductors |
| 4.2. | OLED materials |
| 4.2.1. | OLEDs are a long standing commercial success |
| 4.2.2. | OLED vs LCD: Direct emission vs transmission |
| 4.2.3. | OLEDs are going flexible: market forecasts and trends |
| 4.2.4. | Motivations for OLED material development advancement. |
| 4.2.5. | Room at the top: Strategies to widen display color gamuts. |
| 4.2.6. | How do OLEDs work? |
| 4.2.7. | RGB vs White OLED |
| 4.2.8. | Fluorescent OLED materials |
| 4.2.9. | Phosphorescent OLED (PhOLED) |
| 4.2.10. | Common PHOLED materials |
| 4.2.11. | Evolution of materials in RGB OLED |
| 4.2.12. | Evolution of materials in WOLEDs |
| 4.2.13. | TADF: Next class of materials? |
| 4.2.14. | Motivation for TADF and hyperfluorescence |
| 4.2.15. | Latest results for TADF |
| 4.2.16. | Hybrid TADF + Fluorescence OLED (Hyperfluorescence) |
| 4.2.17. | Hyper fluorescence adoption prediction |
| 4.2.18. | General material comparison |
| 4.2.19. | How are the materials deposited today? |
| 4.2.20. | Fine metal mask limits scale, material utilization and PPI |
| 4.2.21. | Inkjet printing OLED displays |
| 4.2.22. | Inkjet printed RGB OLEDs target large area applications |
| 4.2.23. | Supplier landscape |
| 4.2.24. | Performance of solution process vs VTE: lifetime |
| 4.2.25. | Organic Vapor Jet Deposition (OVJD) |
| 4.2.26. | Performance of OVJD |
| 4.2.27. | OLED photolithography: the need? |
| 4.2.28. | OLED lighting is more challenging to commercialize than displays |
| 4.2.29. | Cost challenge set by the incumbent (inorganic LEDs) |
| 4.2.30. | Readiness level of OLED emissive materials |
| 4.2.31. | SWOT analysis: OLED materials |
| 4.2.32. | 10-year forecasts for OLED materials by revenue ($ millions) and volume (kg) (fluorescent/ phosphorescent/TADF/ hyperfluorescent emitters, host materials) |
| 4.2.33. | 10-year forecasts for OLED materials by revenue ($ millions) and volume (kg) (data table) |
| 4.2.34. | Company profiles: OLED materials |
| 4.2.35. | Company profile: Kyulux |
| 4.2.36. | SWOT analysis: Kyulux |
| 4.2.37. | Company profile: Cynora |
| 4.2.38. | SWOT analysis: Cynora |
| 4.2.39. | Company profile: Amber Molecular |
| 4.2.40. | SWOT analysis: Amber Molecular |
| 4.2.41. | Company profile: Molecular Glasses |
| 4.2.42. | SWOT analysis: Molecular Glasses |
| 4.2.43. | Company profile: Noctiluca |
| 4.2.44. | SWOT analysis: Noctiluca |
| 4.2.45. | Company profile: Universal Display Corporation (UDC) |
| 4.2.46. | SWOT analysis: Universal display corporation (UDC) |
| 4.2.47. | Company profile: Eternal Material Technology |
| 4.2.48. | SWOT analysis: Eternal Material Technology |
| 4.2.49. | Company profile: OLEDWorks |
| 4.2.50. | SWOT analysis: OLEDWorks |
| 4.3. | Organic photovoltaic (OPV) materials |
| 4.3.1. | Organic photovoltaics (OPV): A short introduction |
| 4.3.2. | Types of OPV materials |
| 4.3.3. | Non-fullerene acceptors: A renaissance for OPV? |
| 4.3.4. | Benefits of non-fullerene acceptors (NFAs) |
| 4.3.5. | Examples of non-fullerene acceptors (NFAs) |
| 4.3.6. | Tuneable bandgaps make OPV well suited to niche applications |
| 4.3.7. | Readiness level of OPV materials and applications |
| 4.3.8. | Comparison of OPV material companies |
| 4.3.9. | SWOT analysis: OPV materials |
| 4.3.10. | 10-year forecasts for OPV materials by revenue ($ millions) and volume (kg) (non-fullerene acceptors, small polymer donors, donor polymers, fullerene derivatives) |
| 4.3.11. | 10-year forecasts for OPV materials by revenue ($ millions) and volume (kg) (data table) |
| 4.3.12. | Company profiles: Organic photovoltaic materials |
| 4.3.13. | Company profile: Brilliant Matters |
| 4.3.14. | SWOT analysis: Brilliant Matters |
| 4.3.15. | Company profile: Raynergy Tek |
| 4.3.16. | SWOT analysis: Raynergy Tek |
| 4.3.17. | Company profile: Sunew |
| 4.3.18. | SWOT analysis: Sunew |
| 4.3.19. | Company profile: Epishine |
| 4.3.20. | SWOT analysis: Epishine |
| 4.4. | Organic photodetector (OPD) materials |
| 4.4.1. | Organic photodetectors: A short introduction |
| 4.4.2. | Types of printed photodetectors/image sensors |
| 4.4.3. | Photodetector working principles |
| 4.4.4. | Organic photodetectors (OPDs) |
| 4.4.5. | OPDs: Advantages and disadvantages |
| 4.4.6. | Manipulating the detection wavelength |
| 4.4.7. | What can you do with organic photodetectors? |
| 4.4.8. | Readiness level of OPD and hybrid image sensor applications |
| 4.4.9. | SWOT analysis: OPD materials |
| 4.4.10. | 10-year forecast for OPD materials by revenue ($ millions) and volume (kg) (non-fullerene acceptors, donor polymers, fullerene derivatives) |
| 4.4.11. | 10-year forecasts for OPD materials by revenue ($ millions) and volume (kg) (data table) |
| 4.4.12. | Company profiles: Organic photodetector materials |
| 4.4.13. | Company profile: ISORG |
| 4.4.14. | SWOT analysis: ISORG |
| 4.5. | Organic thin film transistor (OTFT) materials |
| 4.5.1. | Introduction to flexible logic and memory |
| 4.5.2. | Mediocre TFTs still have many functions |
| 4.5.3. | Printed TFTs aimed to enable simpler processing |
| 4.5.4. | Technical challenges in printing thin film transistors |
| 4.5.5. | Printed logic for RFID |
| 4.5.6. | TFT architecture |
| 4.5.7. | Organic semiconductors for TFTs |
| 4.5.8. | Organic transistor materials |
| 4.5.9. | OTFT mobility overestimation |
| 4.5.10. | Merck's Organic TFT materials |
| 4.5.11. | Commercial difficulties with printed transistors |
| 4.5.12. | OTFT materials companies adopt a portfolio approach |
| 4.5.13. | Comparison of TFT material properties |
| 4.5.14. | OTFT applications: OLCDs |
| 4.5.15. | OTFT applications: Electrophoretic displays |
| 4.5.16. | SWOT analysis: OTFT materials |
| 4.5.17. | Comparison of OTFT materials companies |
| 4.5.18. | Readiness level of OTFT applications |
| 4.5.19. | 10-year forecast for OTFT materials by revenue (millions $) and volume (kg) (organic semiconductors, other OTFT materials) |
| 4.5.20. | 10-year forecasts for OTFT materials by revenue ($ millions) and volume (kg) (data table) |
| 4.5.21. | Company profiles: Organic thin film transistor materials |
| 4.5.22. | Company profile: FlexEnable |
| 4.5.23. | SWOT analysis: FlexEnable |
| 4.5.24. | Company profile: Flexterra |
| 4.5.25. | SWOT analysis: Flexterra |
| 4.5.26. | Company profile: SmartKem |
| 4.5.27. | SWOT analysis: SmartKem |
| 4.5.28. | Company profile: NeuDrive |
| 4.5.29. | SWOT analysis: NeuDrive |
| 5. | CARBON NANOTUBES |
| 5.1. | Introduction to carbon nanotubes (CNTs) |
| 5.2. | CNTs: ideal vs reality |
| 5.3. | Key news stories and market progressions |
| 5.4. | Not all CNTs are equal |
| 5.5. | Price position of CNTs (from SWCNT to FWCNT to MWCNT) |
| 5.6. | Price evolution: past, present and future (MWCNTs) |
| 5.7. | Production capacity of CNTs globally |
| 5.8. | Progression and outlook for capacity |
| 5.9. | CNTs: value proposition as an additive material |
| 5.10. | Combustion synthesis of CNTs (Nano-C) |
| 5.11. | Fully printed ICs for RFID using CNTs (Toray) |
| 5.12. | CNT:AgNW hybrid transparent conductive films (Chasm Advanced Materials) |
| 5.13. | Readiness level of all CNT applications in printed electronics |
| 5.14. | SWOT analysis: Carbon nanotubes (for printed electronics) |
| 5.15. | 10-year forecast for CNT materials (single walled carbon nanotubes) by revenue ($ millions) and volume (kg) |
| 5.16. | 10-year forecasts for OTFT materials by revenue ($ millions) and volume (kg) (data table) |
| 5.17. | Company profiles: Carbon nanotubes within printed electronics |
| 5.18. | Company profile: Nano-C |
| 5.19. | SWOT analysis: Nano-C |
| 5.20. | Company profile: Chasm Advanced Materials |
| 5.21. | SWOT analysis: Chasm Advanced Materials |
| 5.22. | Related report: Carbon Nanotubes |
| 5.23. | Related report: Transparent conductive films |
| 6. | SEMICONDUCTING PEROVSKITE MATERIALS |
| 6.1. | Hybrid perovskites: A short introduction |
| 6.2. | Rapid efficiency gains propel perovskites to prominence |
| 6.3. | Perovskite crystal structure |
| 6.4. | Working principle of perovskite solar cells |
| 6.5. | Structures/architectures of perovskite solar cells |
| 6.6. | Perovskite solar cell development timeline |
| 6.7. | Material combinations |
| 6.8. | All-inorganic perovskite solar cells |
| 6.9. | Perovskite bandgap tuning by varying halide composition. |
| 6.10. | Bandgap and tolerance factor of halide perovskite and corresponding PV parameters |
| 6.11. | Possible material improvement for perovskite solar cells |
| 6.12. | Interface layers for perovskite solar cells |
| 6.13. | Polymer hole transport materials (HTMs) |
| 6.14. | Small molecule HTMs based on phenylamine derivatives |
| 6.15. | Small molecule HTMs without phenylamine derivatives |
| 6.16. | Readiness level of perovskite applications |
| 6.17. | Comparison of perovskite precursor material companies |
| 6.18. | SWOT analysis: Perovskites |
| 6.19. | 10-year forecast for semiconducting perovskite materials by revenue ($ millions) and volume (kg) |
| 6.20. | 10-year forecasts for OTFT materials by revenue ($ and volume (data table) |
| 6.21. | Company profiles: Perovskites |
| 6.22. | Company profile: GreatCell Solar Materials |
| 6.23. | SWOT Analysis: Greatcell Solar Materials |
| 6.24. | Company profile: Oxford PV |
| 6.25. | SWOT Analysis: Oxford PV |
| 6.26. | Related report: Perovskite Photovoltaics 2018-2028 |
| 7. | QUANTUM DOTS |
| 7.1. | Quantum dots as optical sensor materials |
| 7.2. | Lead sulphide as quantum dots |
| 7.3. | Quantum dots: Choice of the material system |
| 7.4. | Perovskite quantum dots for color enhancement/conversion (I) |
| 7.5. | Perovskite quantum dots for color enhancement/conversion (II) |
| 7.6. | Applications and challenges for quantum dots in image sensors |
| 7.7. | QD layer advantage in image sensor (I): Increasing sensor sensitivity and gain |
| 7.8. | QD Technology and Market Roadmap (10 year view) |
| 7.9. | Readiness level of QD applications |
| 7.10. | SWOT analysis: Quantum dots |
| 7.11. | 10-year forecast for quantum dots for printed/flexible electronics applications by revenue ($ millions) and volume (kg) |
| 7.12. | 10-year forecasts for OTFT materials by revenue ($ and volume (data table) |
| 7.13. | Company profiles: Quantum Dots |
| 7.14. | Company profile: Nanosys |
| 7.15. | Company profile: NanoLumi |
| 7.16. | SWOT analysis: Nanolumi |
| 7.17. | Company profile: Helio |
| 7.18. | SWOT analysis: Helio |
| 7.19. | Company profile: TCL |
| 7.20. | Company profile: Nanoco |
| 7.21. | Related report: Quantum dots |
| 8. | FUNCTIONAL INORGANIC INKS |
| 8.1. | Introduction: Functional inorganic inks |
| 8.2. | Printed LED lighting (NthDegree) |
| 8.3. | Printed memory from nanocube inks (Australian Advanced Materials) |
| 8.4. | Inorganic piezoelectric ink (Meggit) |
| 8.5. | Silicon nanoparticle ink for temperature sensing (PST Sensors) (II) |
| 8.6. | ITO nanoparticle based transparent conductive ink (Mateprincs) |
| 8.7. | Comparison of inorganic semiconductor ink companies |
| 8.8. | Readiness assessment of functional inorganic inks |
| 8.9. | SWOT analysis: Functional inorganic inks |
| 8.10. | 10-year forecast for functional inorganic inks (silicon nanocrystals, layered metal oxide nanocrystals, printable LEDs, inorganic piezoelectric ink, ITO nanocrystals) by revenue ($ millions) and volume (kg) |
| 8.11. | 10-year forecast for functional inorganic inks by revenue ($ millions) and volume (kg) (data table) |
| 8.12. | Company profiles: Functional inorganic inks |
| 8.13. | Company profile: PST Sensors |
| 8.14. | SWOT analysis: PST Sensors |
| 8.15. | Company profile: NthDegree |
| 8.16. | SWOT analysis: NthDegree |
| 8.17. | Company profile: Australian Advanced Materials |
| 8.18. | SWOT analysis: Australian Advanced Materials |
| 8.19. | Company profile: Meggit (Piezopaint) |
| 8.20. | SWOT analysis: Meggit (Piezopaint) |
| 8.21. | Company profile: Mateprincs |
| 8.22. | SWOT analysis: Meggit (Piezopaint) |
| 8.23. | Related report: Printed sensors |
| 9. | COMPONENT ATTACHMENT MATERIALS |
| 9.1. | Introduction Component attachment materials |
| 9.2. | Differentiating factors: Component attachment materials |
| 9.3. | Comparing electrical component attachment materials |
| 9.4. | Substrate compatibility with existing infrastructure |
| 9.5. | Electrically conductive adhesives: Two different approaches |
| 9.6. | Example of conductive adhesives on flexible substrates |
| 9.7. | Magnetically aligned ACA (Sunray Scientific) |
| 9.8. | Electrically aligned ACF (CondAlign) |
| 9.9. | Self-assembled anisotropic conductive adhesive (Nopion) |
| 9.10. | Thermoformable isotropic conductive adhesives |
| 9.11. | Solder facilitates rapid component assembly via self alignment |
| 9.12. | Low temperature solder enables thermally fragile substrates |
| 9.13. | Low temperature solder alloys |
| 9.14. | Low temperature soldering with core-shell nanoparticles (Safi-Tech) |
| 9.15. | Supercooled liquid solder (Safi-Tech) |
| 9.16. | Readiness level: Component attachment materials |
| 9.17. | Component attachment materials roadmap |
| 9.18. | Company overview: Component attachment materials |
| 9.19. | 10-year forecast for component attachment materials (ultra low temperature solder, isotropic conductive adhesives, conventional ACA, field-aligned ACA) by revenue ($ millions) and volume (kg). |
| 9.20. | 10-year forecast for component attachment materials by revenue ($ millions) and volume (data table) |
| 9.21. | Company profiles: Component attachment materials |
| 9.22. | Company profile: CondAlign |
| 9.23. | SWOT analysis: CondAlign |
| 9.24. | Company profile: Sunray Scientific |
| 9.25. | SWOT analysis: Sunray Scientific |
| 9.26. | SWOT analysis: Nopion |
| 9.27. | Company profile: Safi-Tech |
| 9.28. | SWOT analysis: CondAlign |
| 9.29. | Company profile: Alpha Assembly |
| 9.30. | SWOT analysis: Alpha Assembly |
| 9.31. | Related report: Flexible hybrid electronics |
| 10. | CONDUCTIVE INKS |
| 10.1.1. | Introduction: Conductive inks |
| 10.1.2. | Readiness level of component inks |
| 10.1.3. | 10-year forecast for conductive inks (flake-based silver, nanoparticle-based silver, particle-free ink, copper ink, stretchable ink, thermo-formable ink, metal-gel based ink) by revenue ($ millions) and volume (kg) |
| 10.1.4. | 10-year forecast for conductive inks excluding flake-based silver (nanoparticle-based silver, particle-free ink, copper ink, stretchable ink, thermo-formable ink, metal-gel based ink) by revenue ($ millions) and volume (kg) |
| 10.1.5. | 10-year forecast for conductive inks by revenue ($ millions) (data table) |
| 10.1.6. | 10-year forecast for conductive inks by volume (kg) (data table) |
| 10.1.7. | Related report: Conductive inks |
| 10.2. | Flake-based conductive inks |
| 10.2.1. | Particle morphology evolution: From spherical to flat flakes |
| 10.2.2. | Performance level of fired and cured traditional pastes/inks across various applications |
| 10.2.3. | Value chain for conductive pastes |
| 10.2.4. | Flake-based conductive inks face headwind from alternative solar cell connection technology. |
| 10.2.5. | Smart wire connection technology reduces conductive ink requirements |
| 10.2.6. | SWOT analysis: Flake-based inks |
| 10.2.7. | Company profiles: Flake-based conductive inks |
| 10.2.8. | Company profile: Henkel |
| 10.2.9. | SWOT analysis: Henkel |
| 10.3. | Nanoparticle-based inks |
| 10.3.1. | Silver nanoparticle inks: key value propositions |
| 10.3.2. | Silver nanoparticle inks: higher conductivity |
| 10.3.3. | Silver nanoparticles: getting more with less |
| 10.3.4. | Performance of Ag nano inks and comparison with traditional inks |
| 10.3.5. | Other benefits of nanoparticle inks |
| 10.3.6. | Price competitiveness of silver nanoparticles |
| 10.3.7. | Silver nanoparticle production methods |
| 10.3.8. | Benchmarking different nanoparticle production processes |
| 10.3.9. | SWOT analysis: Nanoparticle-based inks |
| 10.3.10. | Company profiles: Nanoparticle-based inks |
| 10.3.11. | Company profile: PV Nano Cell |
| 10.3.12. | SWOT analysis: PV Nanocell |
| 10.3.13. | Company profile: GenesInk |
| 10.3.14. | SWOT analysis: GenesInk |
| 10.4. | Particle-free conductive inks |
| 10.4.1. | Particle free conductive inks and pastes |
| 10.4.2. | Particle-free inks for IME (E2IP) |
| 10.4.3. | SWOT analysis: Particle-free conductive inks |
| 10.4.4. | Company profiles: Particle free inks |
| 10.4.5. | Company profile: Heraeus |
| 10.4.6. | Company profile: Electroninks |
| 10.4.7. | SWOT analysis: Electroninks |
| 10.4.8. | Company profile: Liquid-X |
| 10.4.9. | SWOT analysis: Liquid-X |
| 10.4.10. | Company profile: E2IP |
| 10.4.11. | SWOT analysis: E2IP |
| 10.5. | Stretchable and thermoformable inks |
| 10.5.1. | New ink requirements: stretchability |
| 10.5.2. | Bridging the conductivity gap between printed electronics and IME inks |
| 10.5.3. | The role of particle size in stretchable inks |
| 10.5.4. | Elantas: selecting right fillers and binders to improve stretchability |
| 10.5.5. | New ink requirements: portfolio approach |
| 10.5.6. | Stretchable vs thermoformable conductive inks |
| 10.5.7. | Stretchable ink: strong supplier push |
| 10.5.8. | Stretchable and thermoformable electronics: Technology readiness |
| 10.5.9. | Innovations in stretchable conductive ink |
| 10.5.10. | Stretchable conductive inks: Room to innovate |
| 10.5.11. | Stretchable inks: products/prototypes on the rise |
| 10.5.12. | Stretchable inks: products/prototypes on the rise |
| 10.5.13. | What is in-mold electronics? |
| 10.5.14. | In mold electronics: Growth after previous false starts |
| 10.5.15. | High strain stretchable sensors |
| 10.5.16. | 'Stretchable' sensors |
| 10.5.17. | Stretchable substrates or circuit boards |
| 10.5.18. | Early-stage stretchable electronic components |
| 10.5.19. | Metal gel as a stretchable ink (I) (Liquid Wire) |
| 10.5.20. | Metal gel as a stretchable ink (II) (Liquid Wire) |
| 10.5.21. | Liquid metal as a stretchable ink (III) (Liquid Wire) |
| 10.5.22. | SWOT analysis: Stretchable and thermoformable inks |
| 10.5.23. | Company profiles: Stretchable/thermoformable ink |
| 10.5.24. | Company profile: DuPont |
| 10.5.25. | SWOT analysis: DuPont |
| 10.5.26. | Company profile: Liquid Wire |
| 10.5.27. | SWOT analysis: Liquid wire |
| 10.5.28. | Company profile: Elantas |
| 10.5.29. | SWOT analysis: Elantas |
| 10.6. | Copper inks |
| 10.6.1. | Copprint: Copper inks with in-situ oxidation prevention |
| 10.6.2. | Asahi Kasei: Reducing cuprous oxide by sintering |
| 10.6.3. | Pricing strategy and performance of copper inks and pastes |
| 10.6.4. | Performance and key characteristics of copper inks and pastes offered by different companies |
| 10.6.5. | Company profile: Copper ink |
| 10.6.6. | Company profile: Copprint |
| 10.6.7. | SWOT analysis: Copprint |
| 10.6.8. | Company profile: PrintCB |
| 10.6.9. | SWOT analysis: PrintCB |
| 11. | MARKET FORECASTS |
| 11.1. | Forecasting methodology |
| 11.2. | Overall 10-year forecast - Material revenue ($ millions) by category (organic semiconductors (materials for OLED, OPV, OPD, OTFT), carbon nanotubes, perovskites, quantum dots, inorganic semiconductor inks, component attachment mat |
| 11.3. | Overall 10-year forecast - Material revenue ($ millions) by category (excluding OLEDs and conductive inks) |
| 11.4. | Overall 10-year forecast - Material revenue ($ millions) by category (data table). |
| 11.5. | Overall 10-year forecast - Material volume (kg) by category (organic semiconductors (materials for OLED, OPV, OPD, OTFT), carbon nanotubes, perovskites, quantum dots, inorganic semiconductor inks, component attachment materials, c |
| 11.6. | Overall 10-year forecast - Material volume (kg) by category (excluding conductive inks) |
| 11.7. | Overall 10-year forecast - Material volume (kg) by category (data table). |
| 11.8. | 10-year forecasts for OLED materials by revenue ($ millions) and volume (kg) (fluorescent/ phosphorescent/TADF/ hyperfluorescent emitters, host materials) |
| 11.9. | 10-year forecasts for OLED materials by revenue ($ millions) and volume (kg) (data table) |
| 11.10. | 10-year forecasts for OPV materials by revenue ($ millions) and volume (kg) (non-fullerene acceptors, small polymer donors, donor polymers, fullerene derivatives) |
| 11.11. | 10-year forecasts for OPV materials by revenue ($ millions) and volume (kg) (data table) |
| 11.12. | 10-year forecast for OPD materials by revenue ($ millions) and volume (kg) (non-fullerene acceptors, donor polymers, fullerene derivatives) |
| 11.13. | 10-year forecasts for OPD materials by revenue ($ millions) and volume (kg) (data table) |
| 11.14. | 10-year forecast for OTFT materials by revenue (millions $) and volume (kg) (organic semiconductors, other OTFT materials) |
| 11.15. | 10-year forecasts for OTFT materials by revenue ($ millions) and volume (kg) (data table) |
| 11.16. | 10-year forecast for CNT materials (single walled carbon nanotubes) by revenue ($ millions) and volume (kg) |
| 11.17. | 10-year forecasts for OTFT materials by revenue ($ millions) and volume (kg) (data table) |
| 11.18. | 10-year forecast for semiconducting perovskite materials by revenue ($ millions) and volume (kg) |
| 11.19. | 10-year forecasts for OTFT materials by revenue ($ and volume (data table) |
| 11.20. | 10-year forecast for quantum dots for printed/flexible electronics applications by revenue ($ millions) and volume (kg) |
| 11.21. | 10-year forecasts for OTFT materials by revenue ($ and volume (data table) |
| 11.22. | 10-year forecast for functional inorganic inks (silicon nanocrystals, layered metal oxide nanocrystals, printable LEDs, inorganic piezoelectric ink, ITO nanocrystals) by revenue ($ millions) and volume (kg) |
| 11.23. | 10-year forecast for functional inorganic inks by revenue ($ millions) and volume (kg) (data table) |
| 11.24. | 10-year forecast for component attachment materials (ultra low temperature solder, isotropic conductive adhesives, conventional ACA, field-aligned ACA) by revenue ($ millions) and volume (kg). |
| 11.25. | 10-year forecast for component attachment materials by revenue ($ millions) and volume (data table) |
| 11.26. | 10-year forecast for conductive inks (flake-based silver, nanoparticle-based silver, particle-free ink, copper ink, stretchable ink, thermo-formable ink, metal-gel based ink) by revenue ($ millions) and volume (kg) |
| 11.27. | 10-year forecast for conductive inks excluding flake-based silver (nanoparticle-based silver, particle-free ink, copper ink, stretchable ink, thermo-formable ink, metal-gel based ink) by revenue ($ millions) and volume (kg) |
| 11.28. | 10-year forecast for conductive inks by revenue ($ millions) (data table) |
| 11.29. | 10-year forecast for conductive inks by volume (kg) (data table) |
| Slides | 470 |
|---|---|
| Forecasts to | 2031 |