This report has been updated. Click here to view latest edition.
If you have previously purchased the archived report below then please use the download links on the right to download the files.

| 1. | EXECUTIVE SUMMARY |
| 1.1. | Additive electronics and the transition to three dimensions |
| 1.2. | Motivation, applications and challenges for 3D/additive electronics |
| 1.3. | Long-term vision for 3D electronics |
| 1.4. | Metallization and materials for each 3D electronics manufacturing methodology |
| 1.5. | SWOT analysis: Alternative approaches to 3D/additive electronics |
| 1.6. | Applying electronics to 3D surfaces (MID) |
| 1.7. | Comparing LIFT with other deposition methods |
| 1.8. | Comparison of metallization methods (aerosol, inkjet, extruded conductive paste, laser direct structuring, print-then-plate, two-shot molding, laser induced forward transfer) |
| 1.9. | Status and market potential of metallization methods for each application |
| 1.10. | Comparing different conductive inks materials |
| 1.11. | Challenges of comparing conductive inks |
| 1.12. | An introduction to in-mold electronics (IME) |
| 1.13. | Progression towards 3D electronics with IME |
| 1.14. | Commercial advantages of IME |
| 1.15. | Fully 3D printed electronics |
| 1.16. | 3D printed electronics combines existing manufacturing technologies |
| 1.17. | Advantages of fully additively manufactured 3D electronics |
| 1.18. | 3D printed electronics and economies of scale |
| 1.19. | Readiness level of 3D/additive electronics technologies for different application sectors |
| 1.20. | Porter's analysis of materials for 3D/additive electronics |
| 1.21. | Porters' analysis of manufacturing methods for 3D/additive electronics |
| 1.22. | Comparison of Porter's 5-forces analysis for the three 3D/additive electronics methodologies |
| 1.23. | Adoption roadmap for 3D/additive electronics |
| 1.24. | Main conclusions: Partially additive electronics (applying to 3D surfaces) |
| 1.25. | Main conclusions: Fully-additive 3D printed electronics |
| 2. | MARKET FORECASTS |
| 2.1. | Market forecast methodology |
| 2.2. | 10-year forecast for IME component area by application |
| 2.3. | Future (2032) IME market breakdown by application |
| 2.4. | Overall 10-year forecast for electronics on 3D surfaces/IME by metallization method |
| 2.5. | 10-year forecast for extruded conductive paste / inkjet on 3D surfaces by application |
| 2.6. | 10-year forecast for aerosol jet printing on 3D surfaces by application |
| 2.7. | 10-year forecast for laser direct structuring (LDS) on 3D surfaces by application |
| 2.8. | 10-year forecast by area for laser induced forward transfer (LIFT) on 3D surfaces by application |
| 2.9. | 10-year forecast for fully 3D printed electronics via fused deposition modelling (FDM) by application |
| 2.10. | 10-year forecast for fully 3D printed electronics via stereolithography (SLA) by application |
| 2.11. | 10-year forecast for fully 3D printed electronics via stereolithography (SLA) by application |
| 2.12. | 10-year revenue forecast data table for IME and electronics on 3D surfaces (USD millions) |
| 2.13. | 10-year revenue forecast data table for fully additive 3D electronics (USD millions) |
| 2.14. | 10-year forecast data table by revenue for all types of 3D/additive electronics (USD millions) |
| 2.15. | 10-year area forecast data table for IME and electronics on 3D surfaces (m2) |
| 2.16. | 10-year volume forecast data table for fully additive 3D electronics (m3) |
| 2.17. | 10-year forecast data table by volume for all types of 3D/additive electronics (m2) |
| 3. | INTRODUCTION TO 3D/ADDITIVE ELECTRONICS |
| 3.1. | Overview of the electronic circuits market |
| 3.2. | Visualizing the partially and fully additive routes to 3D electronics |
| 3.3. | Growing academic interest in 3D/additive electronics |
| 3.4. | Patent trends in 3D/additive electronics |
| 3.5. | Patent trends in in-mold electronics |
| 3.6. | 3D heterogeneous integration as a long-term aim |
| 3.7. | Manufacturing method flowchart for 3D/additive electronics |
| 3.8. | Comparing the production speed of approaches to 3D electronics |
| 3.9. | 3D electronics requires special electronic design software |
| 3.10. | Readiness level of 3D electronics technologies and applications |
| 3.11. | 3D electronics builds on 2D printed/flexible electronics |
| 3.12. | 2D printed/flexible electronics: Commercial successes and failures |
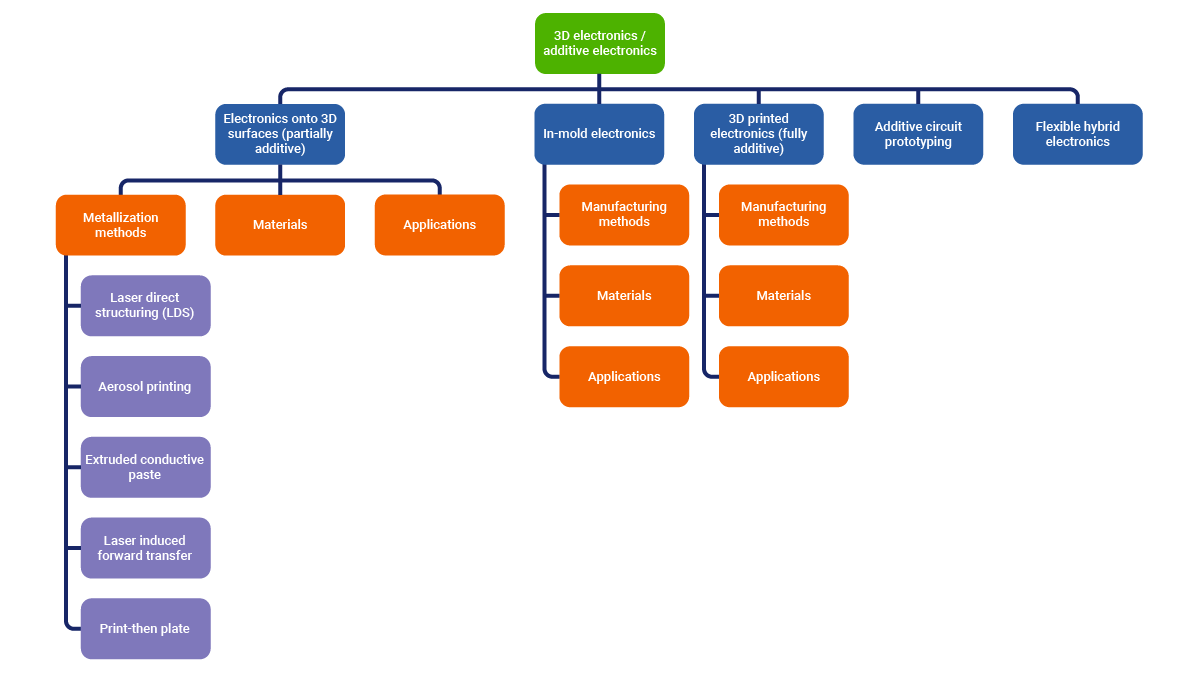
| 3.13. | Distinguishing manufacturing methods for 3D electronics |
| 3.14. | Examples of companies interested in applying 3D electronics |
| 4. | CONVENTIONAL 2D PCBS AND FPCBS |
| 4.1. | Traditional PCBs: History |
| 4.2. | Traditional PCBs: Mounting components |
| 4.3. | Traditional PCBs: Layers |
| 4.4. | Traditional PCBs: Layers |
| 4.5. | Traditional PCBs: Complexity |
| 4.6. | Traditional PCBs: Geography |
| 4.7. | Traditional PCBs: Prototyping |
| 4.8. | Traditional PCBs: Mechanics |
| 4.9. | Traditional PCBs: Heat |
| 4.10. | SWOT analysis: Traditional PCBs |
| 5. | ELECTRONICS ONTO 3D SURFACES (INCLUDING 3D MID) |
| 5.1.1. | Electronics on 3D surfaces / molded interconnect devices (MIDs) |
| 5.1.2. | 3D electronics on surfaces on surfaces enables simplification |
| 5.2. | Electronics onto 3D surfaces: Metallization methods |
| 5.2.1. | Applying electronics to 3D surfaces (MID) |
| 5.2.2. | Comparing selective metallization methods |
| 5.2.3. | Comparison of metallization methods (aerosol, inkjet, extruded conductive paste, laser direct structuring, print-then-plate, two-shot molding, laser induced forward transfer, electrohydrodynamic printing) |
| 5.3. | Laser direct structuring |
| 5.3.1. | Laser direct structuring (LDS) |
| 5.3.2. | Laser activation and electroless plating for LDS |
| 5.3.3. | Laser direct structuring has many applications |
| 5.3.4. | Capabilities of laser direct structuring |
| 5.3.5. | Fine pitch capability of LDS |
| 5.3.6. | Combining 3D printing with LDS for prototyping? |
| 5.3.7. | Expanding LDS MID to non-plastic substrates? |
| 5.3.8. | Light-based synthesis of metallic nanoparticles - an additive free development of LDS |
| 5.3.9. | LPKF: The original developers and licence holders of LPKF |
| 5.3.10. | LDS manufacturers authorised by LPKF |
| 5.3.11. | Laser direct structuring: SWOT |
| 5.3.12. | Laser direct structuring: Company details and profiles |
| 5.4. | Aerosol printing |
| 5.4.1. | Aerosol printing |
| 5.4.2. | Aerosol deposition onto 3D surfaces |
| 5.4.3. | Aerosol deposition vs LDS (laser direct structuring) |
| 5.4.4. | Varying line width to control resistance with aerosol printing |
| 5.4.5. | Example of aerosol printed functionality |
| 5.4.6. | Aerosol printing in academia / R&D |
| 5.4.7. | Academic research: Aerosol printed transistors |
| 5.4.8. | Academic research: Aerosol printing for the fabrication of terahertz metamaterials |
| 5.4.9. | Aerosol jet printing: SWOT |
| 5.4.10. | Aerosol printing: Company details and profiles |
| 5.5. | Extruded conductive paste and inkjet printing |
| 5.5.1. | Electronics on 3D surfaces with extruded conductive paste and inkjet printing |
| 5.5.2. | Extruding conductive paste for structurally-integrated antennas |
| 5.5.3. | Details of extruded paste printing. |
| 5.5.4. | Extruded conductive paste for antennas |
| 5.5.5. | High resolution printing of micrometer-size conductive structures |
| 5.5.6. | Combining printed electronics with wire spooling |
| 5.5.7. | Printing electronics onto 3D surfaces enables multiple substrate materials |
| 5.5.8. | Ceradrop combines inkjet and aerosol for printing electronics on 3D surfaces |
| 5.5.9. | EU-funded AMPERE project to increase scalability of partially additive 3D electronics |
| 5.5.10. | SWOT: Extruded paste |
| 5.5.11. | SWOT analysis: Inkjet printing electronics |
| 5.5.12. | Extruded paste and inkjet printing: Company details and profiles |
| 5.6. | Laser induced forward transfer |
| 5.6.1. | Operating mechanism of laser induced forward transfer (LIFT) |
| 5.6.2. | Comparing LIFT with other deposition methods |
| 5.6.3. | Applications for LIFT |
| 5.6.4. | Altana introduces laser induced forward transfer (LIFT) for printed/additive electronics (I) |
| 5.6.5. | Altana introduces laser induced forward transfer (LIFT) for printed/additive electronics (II) |
| 5.6.6. | IO-Tech launches its first laser induced forward transfer machine |
| 5.6.7. | Keiron printing technologies |
| 5.6.8. | SWOT analysis: Laser induced forward transfer |
| 5.6.9. | LIFT: Company details and profiles |
| 5.7. | Print-then-plate |
| 5.7.1. | Print-then-plate: Overview (Elephantech) |
| 5.7.2. | Print-then-plate: Advantages |
| 5.7.3. | Print-then-plate: Company details and profiles |
| 5.8. | Electronics onto 3D surfaces: Materials |
| 5.8.1. | Comparing different conductive inks materials |
| 5.8.2. | Challenges of comparing conductive inks |
| 5.8.3. | Comparing conductive inks: Conductivity vs sheet resistance. |
| 5.8.4. | Material considerations for LDS (I) |
| 5.8.5. | 3D printable resin with LDS additive |
| 5.8.6. | Ink requirements for aerosol printing |
| 5.8.7. | Conductive adhesives: General requirements and challenges |
| 5.8.8. | Comparing conductive adhesive types |
| 5.8.9. | Attaching components to low temperature substrates |
| 5.8.10. | Laser activated copper paste for 3D electronics |
| 5.9. | Electronics on 3D surfaces: Applications |
| 5.9.1. | Applications of electronics on 3D surfaces |
| 5.10. | Electronic interconnects (MID) |
| 5.10.1. | LDS MID application examples: Automotive HMI |
| 5.10.2. | LDS MID in LED implementation |
| 5.10.3. | Raytheon: Additively manufactured electronics reduce size, weight, power and cost (SWAP-C) |
| 5.10.4. | Automotive applications of electronics printed onto 3D surfaces |
| 5.10.5. | Custom-made sensor housings for industrial IoT |
| 5.10.6. | Replacing wiring harnesses in automotive and aeronautical applications |
| 5.10.7. | Printing on 3D surfaces for biosensing |
| 5.11. | Antennas |
| 5.11.1. | LDS MID application examples: Antenna |
| 5.11.2. | Aerosol deposition of mobile phone antennas |
| 5.11.3. | Tuneable meta-materials for antennas with 3D electronics |
| 5.12. | Semiconductor packaging |
| 5.12.1. | LDS for IC packaging through-hole vias |
| 5.12.2. | Advanced electronics packaging with aerosol printing |
| 5.12.3. | Optomec gains orders for semiconductor manufacturing |
| 5.13. | Electronics onto 3D surfaces: Summary |
| 5.13.1. | Summary: Electronics onto 3D surfaces |
| 5.13.2. | SWOT Analysis |
| 6. | IN-MOLD ELECTRONICS (IME) |
| 6.1.1. | Introduction to in-mold electronics (IME) |
| 6.1.2. | Progression towards 3D electronics with IME |
| 6.1.3. | Commercial advantages of IME |
| 6.1.4. | Challenges for IME |
| 6.1.5. | IME value chain - a development of in-mold decorating (IMD) |
| 6.1.6. | IME surfaces and capabilities |
| 6.1.7. | IME facilitates versioning and localization |
| 6.1.8. | IME value chain overview |
| 6.1.9. | The long road to IME commercialization |
| 6.1.10. | IME forecast pushed back due to COVID-19 |
| 6.1.11. | Forecast progression in IME complexity |
| 6.1.12. | Overview of functionality within IME components |
| 6.1.13. | IME and sustainability |
| 6.1.14. | IME reduces plastic consumption |
| 6.1.15. | IME vs reference component kg CO2 equivalent (single IME panel): Cradle to gate |
| 6.1.16. | IME: Company details and profiles |
| 6.2. | In-mold electronics: Manufacturing methods |
| 6.2.1. | IME manufacturing process flow (I) |
| 6.2.2. | IME manufacturing process flow (II) |
| 6.2.3. | IME manufacturing process flow (III) |
| 6.2.4. | Manufacturing methods: Conventional electronics vs. IME |
| 6.2.5. | Alternative IME component architectures |
| 6.2.6. | Equipment required for IME production |
| 6.2.7. | Hybrid approach provides an intermediate route to market |
| 6.2.8. | Forecast progression in IME complexity |
| 6.2.9. | Surface mount device (SMD) attachment: Before or after forming |
| 6.2.10. | Component attachment cross-sections |
| 6.2.11. | One-film vs two-film approach |
| 6.2.12. | Multilayer IME circuits require cross-overs |
| 6.2.13. | IC package requirements for IME |
| 6.2.14. | IME requires special electronic design software |
| 6.2.15. | Faurecia concept: traditional vs. IME design |
| 6.2.16. | Conventional vs. IME comparison (Faurecia) |
| 6.2.17. | IME: value transfer from PCB board to ink |
| 6.2.18. | Print-then-plate for in-mold electronics |
| 6.2.19. | Automating IME manufacturing |
| 6.2.20. | Overview of IME manufacturing requirements |
| 6.2.21. | Integrating IME into existing systems |
| 6.2.22. | Current status of main IME technology developer (TactoTek) |
| 6.2.23. | Print-then-plate for in-mold electronics |
| 6.2.24. | IME requirements |
| 6.2.25. | Observations on the IME design process |
| 6.3. | In-mold electronics: Materials |
| 6.3.1. | IME requires a wide range of specialist materials |
| 6.3.2. | Materials for IME: A portfolio approach |
| 6.3.3. | All materials in the stack must be compatible: Conductivity perspective |
| 6.3.4. | Material composition of IME vs conventional HMI components |
| 6.3.5. | All materials in the stack must be compatible: forming perspective |
| 6.3.6. | New ink requirements: Surviving heat stress |
| 6.3.7. | Stability and durability are crucial |
| 6.3.8. | Stretchable vs thermoformable conductive inks |
| 6.3.9. | In-mold electronics requires thermoformable conductive inks (I) |
| 6.3.10. | Bridging the conductivity gap between printed electronics and IME inks |
| 6.3.11. | Gradual improvement over time in thermoformability. |
| 6.3.12. | Thermoformable conductive inks from different resins |
| 6.3.13. | The role of particle size in thermoformable inks |
| 6.3.14. | Selecting right fillers and binders to improve stretchability (Elantas) |
| 6.3.15. | The role of resin in stretchable inks |
| 6.3.16. | New ink requirements: Stability |
| 6.3.17. | Particle-free thermoformable inks (I) (E2IP/National Research Council of Canada) |
| 6.3.18. | Particle-free thermoformable inks (II) (E2IP/National Research Council of Canada) |
| 6.3.19. | Polythiophene-based conductive films for flexible devices (Heraeus) |
| 6.3.20. | In-mold conductive inks on the market |
| 6.3.21. | Dielectric inks for IME |
| 6.3.22. | Electrically conductive adhesives: General requirements and challenges for IME |
| 6.3.23. | Electrically conductive adhesives: Surviving the IME process |
| 6.3.24. | Specialist formable conductive adhesives required |
| 6.3.25. | In-mold conductive ink examples |
| 6.3.26. | Suppliers of thermoformable conductive inks for IME multiply |
| 6.3.27. | Prototype examples of carbon nanotube in-mold transparent conductive films |
| 6.3.28. | In-mold and stretchable metal mesh transparent conductive films |
| 6.4. | In-mold electronics: Applications |
| 6.4.1. | IME interfaces break the cost/value compromise |
| 6.5. | Automotive |
| 6.5.1. | Motivation for IME in automotive applications |
| 6.5.2. | Opportunities for IME in automotive HMI |
| 6.5.3. | Early case study of automotive IME: Ford/T-ink |
| 6.5.4. | IME for automotive seat controls |
| 6.5.5. | Direct heating of headlamp plastic covers |
| 6.5.6. | Steering wheel controls with HMI: Canatu/TactoTek |
| 6.5.7. | Quotes on the outlook for IME in automotive applications |
| 6.5.8. | Alternative to automotive IME: Integrated capacitive sensing |
| 6.6. | White goods |
| 6.6.1. | Opportunities for IME in white goods |
| 6.6.2. | Example prototypes of IME for white goods (I) |
| 6.6.3. | Example prototypes of IME for white goods (II) |
| 6.7. | Other applications |
| 6.7.1. | Other IME applications: Medical and industrial HMI |
| 6.7.2. | Home automation creates opportunities for IME |
| 6.7.3. | IME for home automation becomes commercial |
| 6.7.4. | Consumer electronics prototypes to products |
| 6.7.5. | IME for wearable electronics |
| 6.8. | In-mold electronics: Summary |
| 6.8.1. | SWOT: In-mold electronics (IME) |
| 6.8.2. | Summary: In-mold electronics (I) |
| 6.8.3. | Summary: In-mold electronics(II) |
| 7. | 3D PRINTED ELECTRONICS |
| 7.1.1. | 3D printed electronics extends 3D printing |
| 7.1.2. | Fully 3D printed electronics |
| 7.1.3. | 3D printed electronics combines existing manufacturing technologies |
| 7.1.4. | Advantages of fully additively manufactured 3D electronics |
| 7.1.5. | Additively manufactured electronics promises fewer manufacturing steps |
| 7.1.6. | Comparing 3D printed electronics with other applications |
| 7.1.7. | Approaches to 3D printed structural electronics |
| 7.1.8. | Comparing additively manufactured and conventional circuits |
| 7.1.9. | Examples of fully 3D printed circuits |
| 7.1.10. | Nano Dimension: Example additively manufactured circuits |
| 7.1.11. | Circuit boards of any shape: nScrypt |
| 7.1.12. | From 3D printed electronics to 3D printed shoes: Voxel8 |
| 7.1.13. | Industry departures: 'Functionalize' (USA) developed conductive thermoplastic |
| 7.1.14. | Paste extrusion, dispensing or printing during 3D printing |
| 7.1.15. | 3D printed with embedded metallization |
| 7.1.16. | Roadmap for 3D printed electronics |
| 7.1.17. | Holst Center: 3D electronics status timeline |
| 7.1.18. | Lessons learned from 3D printing and printed electronics |
| 7.2. | 3D printed electronics: Technologies |
| 7.2.1. | Technologies for fully additive 3D electronics |
| 7.2.2. | Comparing performance parameters of metallization and dielectric deposition methods |
| 7.2.3. | Increasing processing speed with parallelization (multiple nozzles) |
| 7.2.4. | HP adapts multi-jet fusion 3D printing for 3D electronics. |
| 7.2.5. | Electrically conductive polymers for additive manufacturing |
| 7.2.6. | 4D printed electronics enable structural variation with time (I) |
| 7.2.7. | 4D printed electronics enable structural variation with time (II) |
| 7.2.8. | Multifunctional composites with electronics |
| 7.2.9. | Nano Dimension: An introduction |
| 7.2.10. | Nano Dimension develop additively manufactured circuits (I) |
| 7.2.11. | Capabilities of Nano Dimension's dragonfly system (I) |
| 7.2.12. | Capabilities of Nano Dimension's dragonfly system (II) |
| 7.2.13. | Financial overview of Nano Dimension |
| 7.2.14. | Nano Dimension raises capital and makes acquisitions |
| 7.3. | 3D printed electronics: Materials |
| 7.3.1. | Functional materials |
| 7.3.2. | Ink requirements for 3D printed electronics |
| 7.3.3. | Metals |
| 7.3.4. | Extrude conductive filament |
| 7.3.5. | Conductive thermoplastic filaments |
| 7.3.6. | Conductive pastes |
| 7.3.7. | Materials for low-loss dielectrics |
| 7.4. | 3D printed electronics: Applications |
| 7.4.1. | Applications for fully additive 3D printed electronics |
| 7.4.2. | Profactor: Sensor packaging via additive manufacturing |
| 7.4.3. | Customized medical devices |
| 7.4.4. | Compact medical / wearable sensing |
| 7.4.5. | Electromagnets and electric motors with fully additive electronics |
| 7.4.6. | Passive components with fully additive electronics |
| 7.4.7. | Metamaterials and structural electronics with fully additive electronics |
| 7.4.8. | Fully additive 3D electronics for semiconductor packaging: Holst Centre (I) |
| 7.4.9. | Fully additive 3D electronics for semiconductor packaging: Holst Centre (II) |
| 7.4.10. | Additively manufactured antenna-in-package |
| 7.4.11. | 3D printed electronics and economies of scale |
| 7.4.12. | 3D printed electronics enable on-demand manufacturing |
| 7.4.13. | 3D printed electronics enable distributed manufacturing |
| 7.4.14. | Advantages and disadvantages of distributed manufacturing |
| 7.4.15. | On-demand manufacturing: US Army and NASA use nScrypt printer. |
| 7.4.16. | Opinions on 3D printed electronics and distributed on-demand manufacturing |
| 7.5. | 3D printed electronics: Summary |
| 7.5.1. | SWOT: 3D printed electronics |
| 7.5.2. | 3D printed electronics: Summary |
| 8. | ADDITIVE CIRCUIT PROTOTYPING |
| 8.1.1. | Multilayer circuit prototyping |
| 8.1.2. | Circuit prototyping and 3D electronics landscape |
| 8.1.3. | Print-then-plate: Partially additive PCB manufacturing |
| 8.1.4. | Print then ablate |
| 8.1.5. | Readiness level of additive manufacturing technologies |
| 8.1.6. | Company details and profiles |
| 9. | FLEXIBLE HYBRID ELECTRONICS - A RELATIVE OF 3D ELECTRONICS |
| 9.1.1. | 3D electronics and flexible hybrid electronics (FHE) |
| 9.1.2. | FHE Examples: Combing conventional components with flexible/printed electronics on flexible substrates |
| 9.1.3. | What counts as FHE? |
| 9.1.4. | Overcoming the flexibility/functionality compromise |
| 9.1.5. | Commonality with other electronics methodologies |
| 9.1.6. | Materials and technologies for FHE |
| 9.1.7. | FHE value chain: Many materials and technologies |
| 9.1.8. | SWOT Analysis: Flexible hybrid electronics (FHE) |
| Slides | 369 |
|---|---|
| Forecasts to | 2032 |